EasyManua.ls Logo

WarmFlow Utility Combi UC70HEE - Page 27

Default Icon
107 pages
Print Icon
To Next Page IconTo Next Page
To Next Page IconTo Next Page
To Previous Page IconTo Previous Page
To Previous Page IconTo Previous Page
Loading...
Page 26
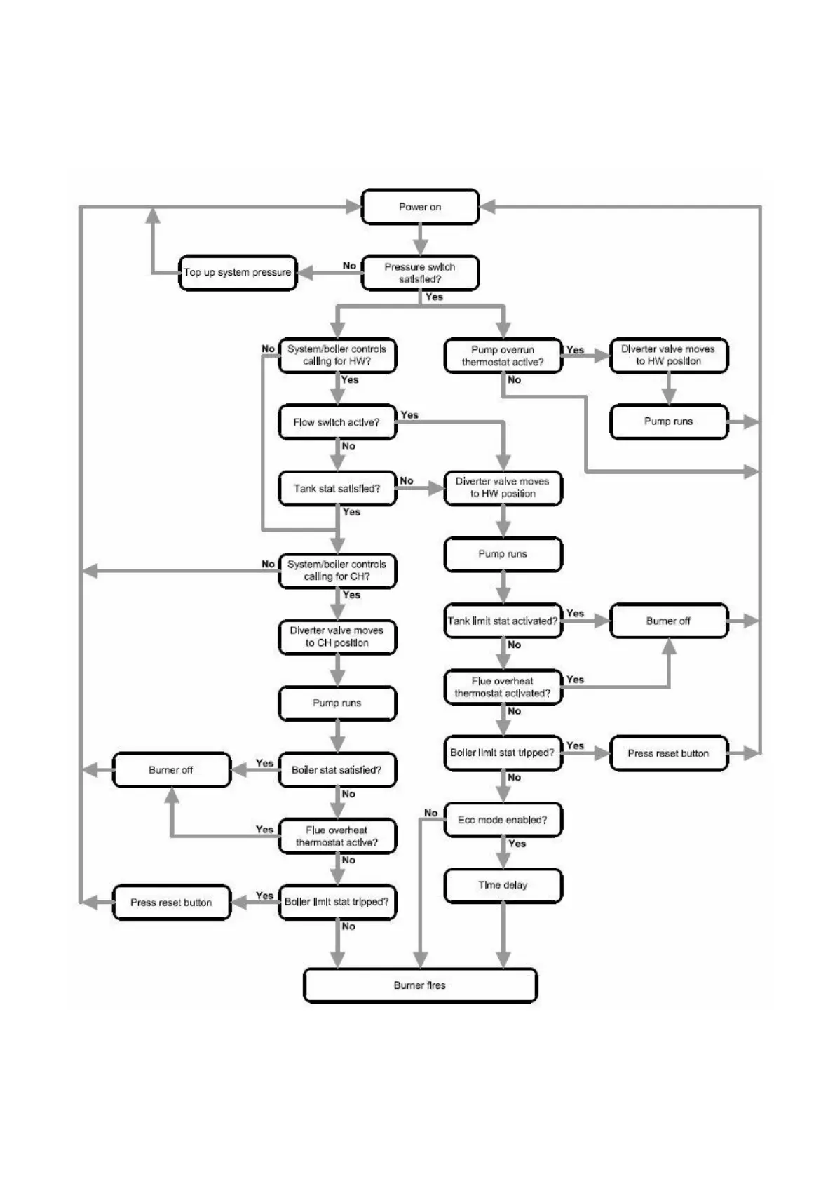
5 TECHNICAL DETAILS
5.1 Combi Sequence of Operation Flow Chart

Table of Contents

Related product manuals