EasyManua.ls Logo

Wavetek 180 - Page 18

Wavetek 180
33 pages
Print Icon
To Next Page IconTo Next Page
To Next Page IconTo Next Page
To Previous Page IconTo Previous Page
To Previous Page IconTo Previous Page
Loading...
SYSTEM
CHECK
50^2
OUT
BAD
1
f
TURN
DC
OFFSET
&
SWEEP
OFF
ALL
FUNCTIONS
BAD
V
GOOD
'V
BAD
\good
Ti
BAD
YES
r
SELECT
APR
R
OX
±2v
nL
AT
JUNCTION
^
CR20,22
APPROX
±1V
\
AT
R119
WIPER
WITH
AMPLITUDE
CW
?
PPRO
GO
TO
GENERATOR
LOOP
CHECK
CHECK
SW2
A
&
B
&
IC10CKT
REMOVE
R120
APPROX
±1V
\
SET
WAVEFORM
TO
L
CHECK
CR20
-
23
&
SW2
A
&
B
AT
JUNCTION
CR21,
23
OK
?
CHECK
CR20-
23
&
021
CKT
CHECK
023
-
29
CIRCUIT
REINSTALL
R120;
^
NO,
CHECK
R119
WITH
AMPLITUDE
CW
?
REINSTALL
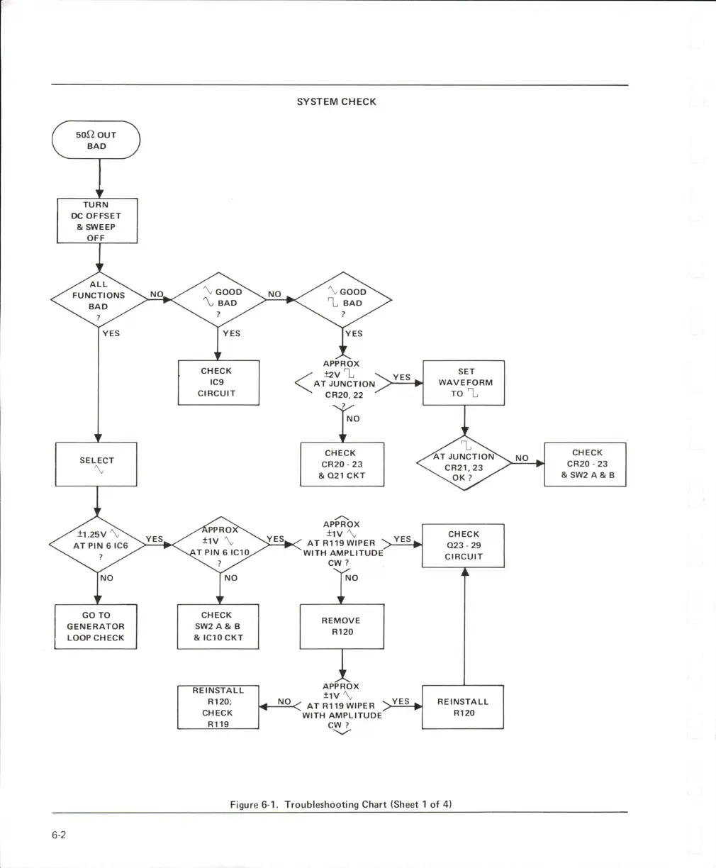
Figure
6-1.
Troubleshooting
Chart
(Sheet
1
of
4)
6-2

Related product manuals