EasyManua.ls Logo

Wayne CDU980E - Page 13

Wayne CDU980E
35 pages
Print Icon
To Next Page IconTo Next Page
To Next Page IconTo Next Page
To Previous Page IconTo Previous Page
To Previous Page IconTo Previous Page
Loading...
MANUEL D’INSTALLATION
13
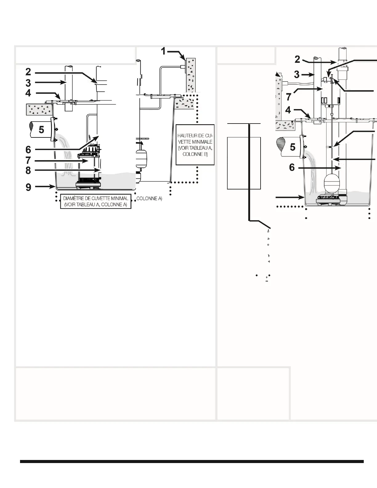
DIAGRAMMES D’INSTALLATION DE POMPES DE PUISARD TYPIQUES
Figure 1: Pompe de Puisard submersible
Figure 2: Pompe à
Socle
1
9
HAUTE
UR
DE
CUVE
TTE
MAXI
MUM
(VOIR
TAB-
LEA
U B,
COLON
NE
B)
1. SORTIE DU DISJONCTEUR DE 5. TUYAU D’ENTRÉE
FUITE À LA TERRE 6. TUYAU DE DÉCHARGE
2. CLAPET DE NON-RETOUR 7. POMPE DE PUISARD
3. TUYAU D’AÉRATION 8. INTERRUPTEUR
4. JOINT/COUVERCLE DE CUVETTE (VOIR TABLEAU A, PAGE 11)
9. CUVETTE DE
PUIS
10. TIGE DE
FLOTTEUR
11. GUIDE DE
FLOTTE
12. BRAS INTERRUPT
ARD
UR
EUR
DIAMÈTRE DE CUVETTE
MINIMAL (VOIR
TABLEAU B,
COLONNE A)

Related product manuals