EasyManua.ls Logo

Weil-McLain EG - Connect field wiring to boiler; Wiring connections

Weil-McLain EG
40 pages
Print Icon
To Next Page IconTo Next Page
To Next Page IconTo Next Page
To Previous Page IconTo Previous Page
To Previous Page IconTo Previous Page
Loading...
Part Number 550-110-639/0512
23
EG
PEG
EGH Gas-firEd boilErssEriEs 4 — boilEr manual
For your safety, turn off electrical power supply at service
entrance panel before making any electrical connections to
avoid possible electric shock hazard. Failure to do so can cause
severe personal injury or death.
Refer to the Control Supplement for additional information,
lighting instructions and control wiring diagram.
Wiring must be N.E.C. Class 1.
If rollout thermal fuse element wire supplied with boiler must
be replaced, type 200 °C wire or equivalent must be used. If
other original wiring supplied with boiler must be replaced,
use only type 105 °C wire or equivalent.
Boiler must be electrically grounded as required by National
ElectricalCodeANSI/NFPA70–latestedition.
Electrical installation must comply with:
1. National Electrical Code and any other national, state, provincial or
local codes or regulations.
2. In Canada, CSA C22.1 Canadian Electrical Code Part 1, and any local
codes
Wiring connections
1. Boiler is shipped with controls completely wired, except spill switch and
vent damper. See wiring diagram in Control Supplement for details.
2. Installer must attach wiring diagram inside jacket door.
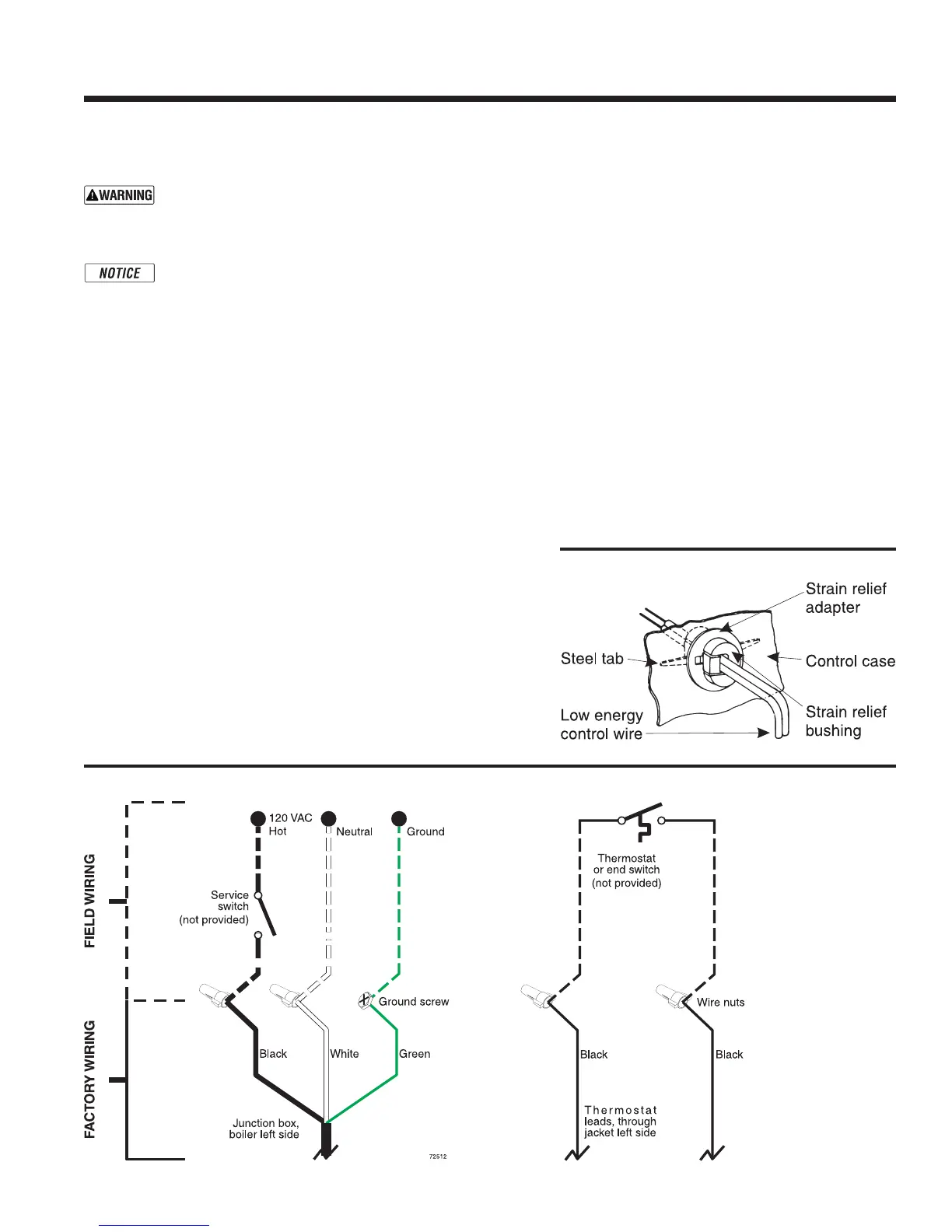
3. SeeFigure26foreldwiring.Aseparate120VACelectricalcircuitwith
a fused disconnect switch (15 amp recommended) should be used for
the boiler.
4. A strain relief bushing and adapter must be used
at each point where wiring passes through control
case (see Figure 27) to protect wiring insulation.
5. Multiple zones — Refer to zone valve manufacturer’s
literature for wiring and application. A separate
transformerisrequiredtopowerzonevalves.Zoning
with circulators requires a relay for each circuit.
Room thermostat
1. Connect thermostat as shown on wiring diagram
on boiler.
2. Install on inside wall away from influences of drafts,
hot or cold water pipes, lighting fixtures, television,
sunrays or fireplaces.
3. If thermostat has a heat anticipator, set heat antici-
pator in thermostat to match power requirements
of equipment connected to it. Refer to the appro-
priate Control Supplement for instructions on the
thermostat anticipator setting.
Figure 27 Provide strain relief
Connect eld wiring to boiler
Figure 26 Connect field wiring in boiler junction box as shown below. See Control Supplement for more details.

Related product manuals