EasyManua.ls Logo

WEISS DAC501-4ch - Low Pass and High Pass Filter Scheme; Instruments Spectral Treatment Overview

WEISS DAC501-4ch
41 pages
Print Icon
To Next Page IconTo Next Page
To Next Page IconTo Next Page
To Previous Page IconTo Previous Page
To Previous Page IconTo Previous Page
Loading...
Weiss Enginering Ltd. DAC501-4ch/DAC502-4ch
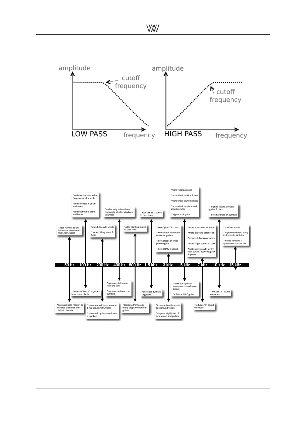
As a last filter example the high cut filter (also called low pass filter) and low cut filter (also called high pass
filter) is displayed.
Figure 21: Low pass and high pass filter scheme
To finalize this section you find an example chart that visualizes examples of frequencies for various instru-
ment treatments:
Figure 22: Instruments’ spectral treatment overview
User Manual and 25 White Papers

Table of Contents

Other manuals for WEISS DAC501-4ch

Related product manuals