EasyManua.ls Logo

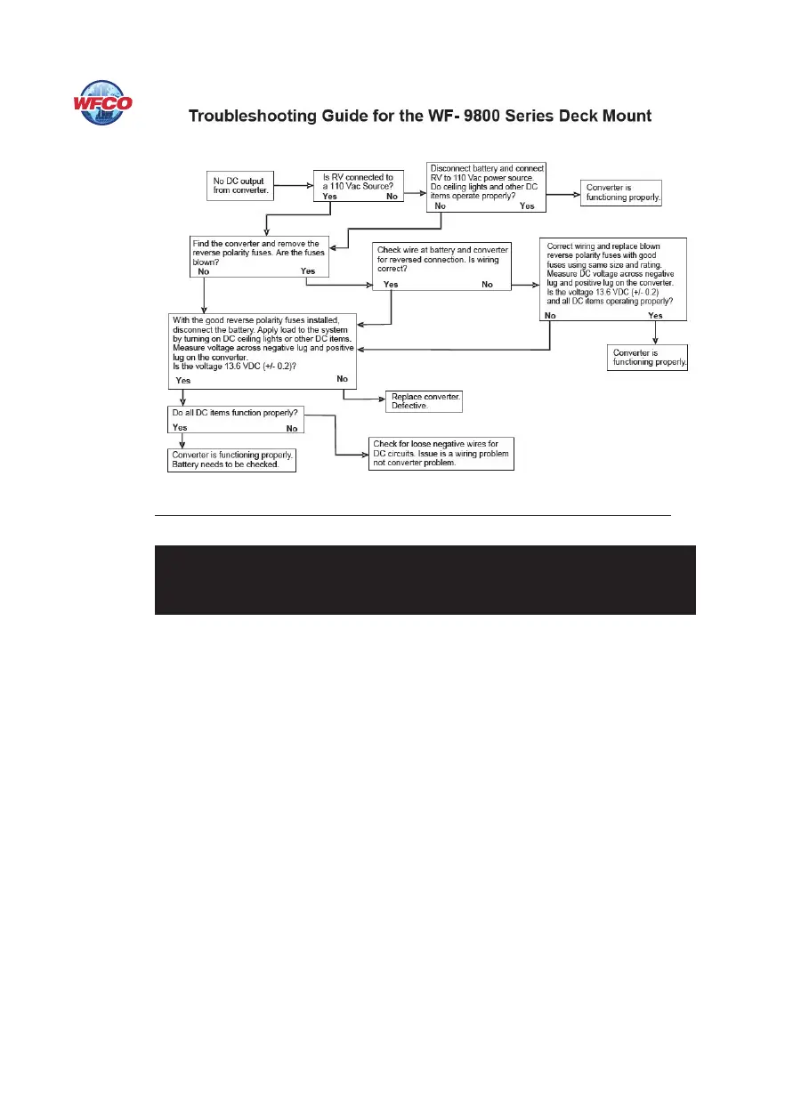
WFCO WF-9865 - Troubleshooting Flow Chart; General Compliance Information; Agency Listings

Default Icon
16 pages
Print Icon
To Next Page IconTo Next Page
To Next Page IconTo Next Page
To Previous Page IconTo Previous Page
To Previous Page IconTo Previous Page
Loading...
GENERAL COMPLIANCE INFORMATION
Agency Listings
UL
e WF-9800 Series Converter-Chargers are UL-Listed, and cUL-Listed (Canadian).
FCC Compliance Class B
NOTE: is equipment has been tested and found to comply with the limits for a Class B
digital device, pursuant to Part 15 of the FCC Rules. ese limits are designed to
provide reasonable protection against harmful interference when the equipment is
operated in a commercial environment. is equipment generates, uses, and can
radiate radio frequency energy, and if not installed and used in accordance with the
instruction manual, may cause harmful interference to radio communications. Operation
of this equipment in a residential area is likely to cause harmful interference in which case
the user will be required to correct the interference at his own expense.
8
Figure 4

Related product manuals