EasyManua.ls Logo

Wolf FGB-K-28 - Page 89

Wolf FGB-K-28
104 pages
Print Icon
To Next Page IconTo Next Page
To Next Page IconTo Next Page
To Previous Page IconTo Previous Page
To Previous Page IconTo Previous Page
Loading...
3064458_201811
89
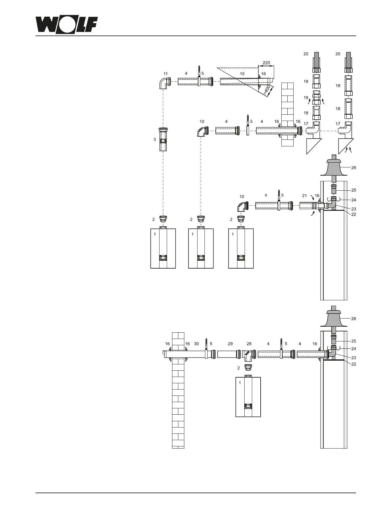
Concentricbalancedue,horizontalC13x,C83xandB33
andueonanexternalwallC53x(examples)DN80/125
Horizontal balanced ue routed
through pitched roof
Flue routed along
external wall
(only where required)
Recess Ø 90 mm in
chimney side. Install the
ue pipe airtight into the
chimney side.
C13x C53x B33
Dormer
1 Gas condensing boiler
2 Adaptor DN60/100
to DN80/125
3 Balanceduewith
inspection port DN80/125
(250 mm long)
4 Balancedue
DN80/125
500 mm
1000 mm
2000 mm
5 Spacer bracket
10 Inspection bend 87°
DN 80/125
11 Bend 87°
DN 80/125
15 Balancedue
horizontal,
with wind protector
16 Pipe collar
17 External wall panel 87°
DN80/125
with smooth air pipe end
18 Balancedue,externalwalls
DN80/125
19 Air inlet, external wall
DN80/125
20 Conc. outlet terminal
with clamp tting
21 Connection to a
uegaschimneyB33
Length 250 mm
with air aperture
22 Support rail
23 Support bend 87° DN80
24 Spacer
25 PPuepipeDN80
26 Shaft cover with
UV resistant terminal
28 Inspection tee
29 Air pipe Ø 125 mm
30 Air inlet pipe Ø 125 mm
Install the horizontal ue pipe with a slope of approx. (6 cm/m) towards the boiler.
Route the horizontal air supply with a 3° slope towards the outside – provide the
air inlet with a wind protector; permissible wind pressure at the air inlet 90 Pa. The
burner will not start if the wind pressure is higher. After the support bend (23), the ue
can be routed in DN80 inside the shaft. A exible ue pipe DN83 can be connected
downstream of support bend (23).
C83x
31.Technicalinformation,balancedue

Related product manuals