EasyManua.ls Logo

Worcester 24I RSF - A Central Heating Fault Diagnosis; B Domestic Hot Water Fault Diagnosis

Worcester 24I RSF
36 pages
Print Icon
To Next Page IconTo Next Page
To Next Page IconTo Next Page
To Previous Page IconTo Previous Page
To Previous Page IconTo Previous Page
Loading...
Supplied By www.heating spares.co Tel. 0161 620 6677
27
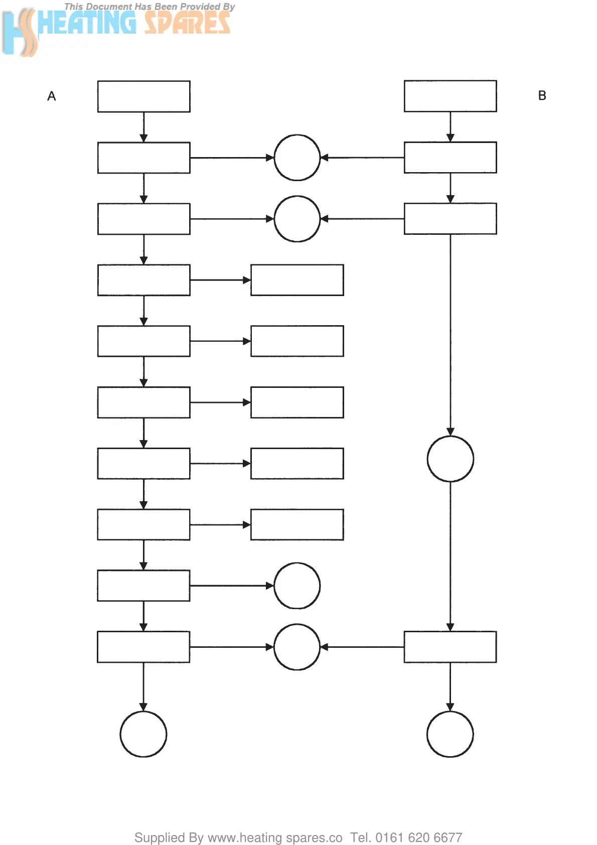
Fault in
Central Heating
Fault in
Domestic Hot Water
Is mains LED flashing?
Is mains LED
iluminated?
Turn control knob
fully clockwise
Set room stat to
call for heat
Ensure link is fitted at
X2 pins 2 & 3
Set clock to call for heat
Has overheat
thermostat tripped?
Ensure link is fitted at
X2 pins 5 & 6
Is mains LED flashing?
GO TO
CHECK D
GO TO
CHECK K
GO TO
CHECK K
GO TO
CHECK E
GO TO
CHECK F
GO TO
CHECK O
GO TO
CHECK C
Is control knob
set for demand?
Is a room thermostat
fitted?
Is room thermostat
calling for heating?
Is programmer fitted?
Is programmer calling
for heat?
Is pump running?
Has overheat
thermostat tripped?
Is mains LED
illuminated?
YES
YES
YES
YES
YES
YES
NO
YES
YES
YES
YES
YES
YES
YES
NO
NO
NO
NO
NO
NO
NO
NO
NO
NO
NO

Related product manuals