EasyManua.ls Logo

Xerox 900 series - Page 96

Xerox 900 series
105 pages
To Next Page IconTo Next Page
To Next Page IconTo Next Page
To Previous Page IconTo Previous Page
To Previous Page IconTo Previous Page
Loading...
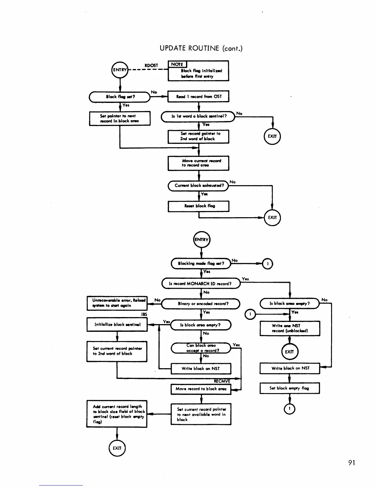
UPDATE
ROUTINE
{cont.}
ROOST
NOfE
UnNCO¥erabie
error.
Reload
........
to
start
again
Set CUrNnt NCord
pointer
to
2nd
word
of
block
Add
cUlTent record length
to block
Ilze
field
of
block
....
~_
....
sentlne!
(rnet
block
~ty
flag)
Block flag
initialized
..
foN Rnt entry
Set
current record
point.
to
next
available
word in
block
No
91

Related product manuals