EasyManua.ls Logo

Xylem Flygt 3069 - Page 36

Xylem Flygt 3069
68 pages
Print Icon
To Next Page IconTo Next Page
To Next Page IconTo Next Page
To Previous Page IconTo Previous Page
To Previous Page IconTo Previous Page
Loading...
+ FLS
FLS
TC
BU
BU
WH
YE
6
BU
WH/YE
T1
Control leads
BU
T2
T1/*OG/4
+7
Mini
-5
CAS
*SUBCAB AWG
T2/*BU/5
WS011185B
+ CLS
CLS
TC
BK
BN
WH
YE
6
BN/RD
WH/YE
T1
Control leads
T1/*OG/4
T2
+7
BK
Mini
*SUBCAB AWG
T2/*BU/5
-5
CAS
WS011186B
+ FLS+CLS
CLS
FLS
TC
BK
BN
BU
BU
WH
6
YE
RD/BN
BU
RD/BN
WH/YE
T1
Control leads
BU
T1/*OG/4
+7
Mini
BK
T2
-5
CAS
*SUBCAB AWG
T2/*BU/5
WS011187B
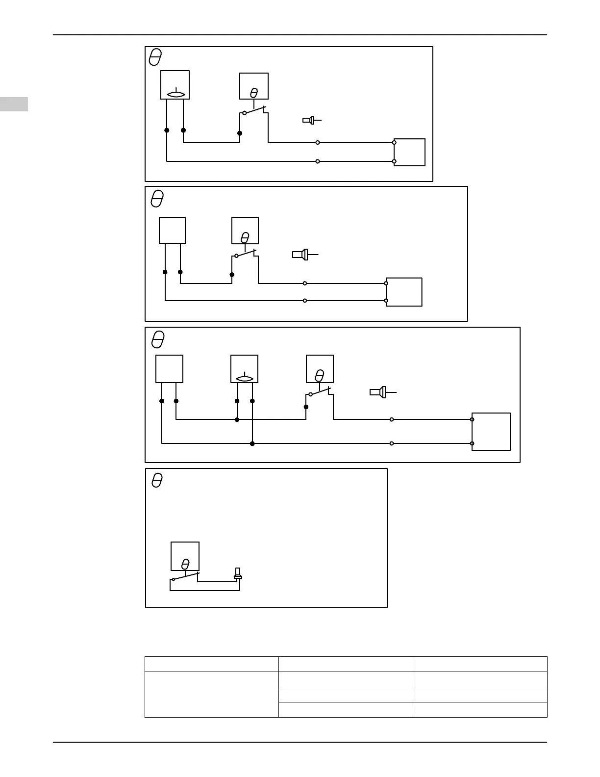
Control
SUBCAB 7GX & 4GX
Screenflex
SUBCAB AWG
SUBCAB
screened
T1 WH T1 OG WH T1
T2 WH T2 BU WH T2
T3
- -
WH T3
T4
- -
WH T4
SENSORS
(Thermal Contacts)
+ FLS
+ CLS
+ FLS+CLS
FLS
TC
Max. 250V Max.5A
Max. 1.6A,cos =0.6
Max. 2.5A,cos =1
6
WH/YE
T1
Control leads
WH/YE
T2
T1/*OG/4
*SUBCAB AWG
T2/*OG/5
FLS
TC
Max 12 V
BU
BU
WH
YE
6
BU
WH/YE
T1
Control leads
BU
T2
T1/*OG/4
+7
Mini
-5
CAS
*SUBCAB AWG
T2/*BU/5
CLS
TC
Max 12 V
BK
BN
WH
YE
6
BN/RD
WH/YE
T1
Control leads
T1/*OG/4
T2
+7
BK
Mini
*SUBCAB AWG
T2/*BU/5
-5
CAS
CLS
FLS
TC
Max 12 V
BK
BN
BU
BU
WH
6
YE
RD/BN
BU
RD/BN
WH/YE
T1
Control leads
BU
T1/*OG/4
+7
Mini
BK
T2
-5
CAS
*SUBCAB AWG
T2/*BU/5
Temp > 40° T1,T2 thermal
FLS
TC
contacts not connected
WH/YE
6
WH/YE
Control leads
BU
T1/*OG/4
+7
Mini
-5
CAS
BU
T2/*BU/5
*SUBCAB AWG
Control
SUBCAB 7GX & 4GX
Screenflex
SUBCAB AWG
SUBCAB
screened
T1 WH T1 OG WH T1
T2 WH T2 BU WH T2
T3
- -
WH T3
T4
- -
WH T4
SENSORS
(Thermal Contacts)
+ FLS
+ CLS
+ FLS+CLS
FLS
TC
Max. 250V Max.5A
Max. 1.6A,cos =0.6
Max. 2.5A,cos =1
6
WH/YE
T1
Control leads
WH/YE
T2
T1/*OG/4
*SUBCAB AWG
T2/*OG/5
FLS
TC
Max 12 V
BU
BU
WH
YE
6
BU
WH/YE
T1
Control leads
BU
T2
T1/*OG/4
+7
Mini
-5
CAS
*SUBCAB AWG
T2/*BU/5
CLS
TC
Max 12 V
BK
BN
WH
YE
6
BN/RD
WH/YE
T1
Control leads
T1/*OG/4
T2
+7
BK
Mini
*SUBCAB AWG
T2/*BU/5
-5
CAS
CLS
FLS
TC
Max 12 V
BK
BN
BU
BU
WH
6
YE
RD/BN
BU
RD/BN
WH/YE
T1
Control leads
BU
T1/*OG/4
+7
Mini
BK
T2
-5
CAS
*SUBCAB AWG
T2/*BU/5
Temp > 40° T1,T2 thermal
FLS
TC
contacts not connected
WH/YE
6
WH/YE
Control leads
BU
T1/*OG/4
+7
Mini
-5
CAS
BU
T2/*BU/5
*SUBCAB AWG
Hot water execution
Temp > 40° T1,T2 thermalFor non Ex-pumps:
TC
contacts not connected
WH/YE
WH/YE
WS004131D
4.2.6.6 Sensor connection characteristics
The values have a 10% tolerance.
Sensors Value (mA) Definition
FLS and thermal contact 0 Overtemperature
7.8 OK
36 Leakage
4 Installation
34 Flygt 3069 Installation, Operation, and Maintenance Manual
EN

Table of Contents