EasyManua.ls Logo

Yale Delayed Egress 7100 Series

Yale Delayed Egress 7100 Series
28 pages
To Next Page IconTo Next Page
To Next Page IconTo Next Page
To Previous Page IconTo Previous Page
To Previous Page IconTo Previous Page
Loading...
Copyright ©2018, 2020 ASSA ABLOY Access and Egress Hardware Group, Inc. All rights reserved. Reproduction in whole or in
part without the express written permission of ASSA ABLOY Access and Egress Hardware Group, Inc. is prohibited
For technical support contact Yale
®
at 800.438.1951 x5033 or support@yalelocks.com
17
Delayed Egress
7100, 7200 Series Exit Device
Installation Instructions
8094700162000 10/20
12
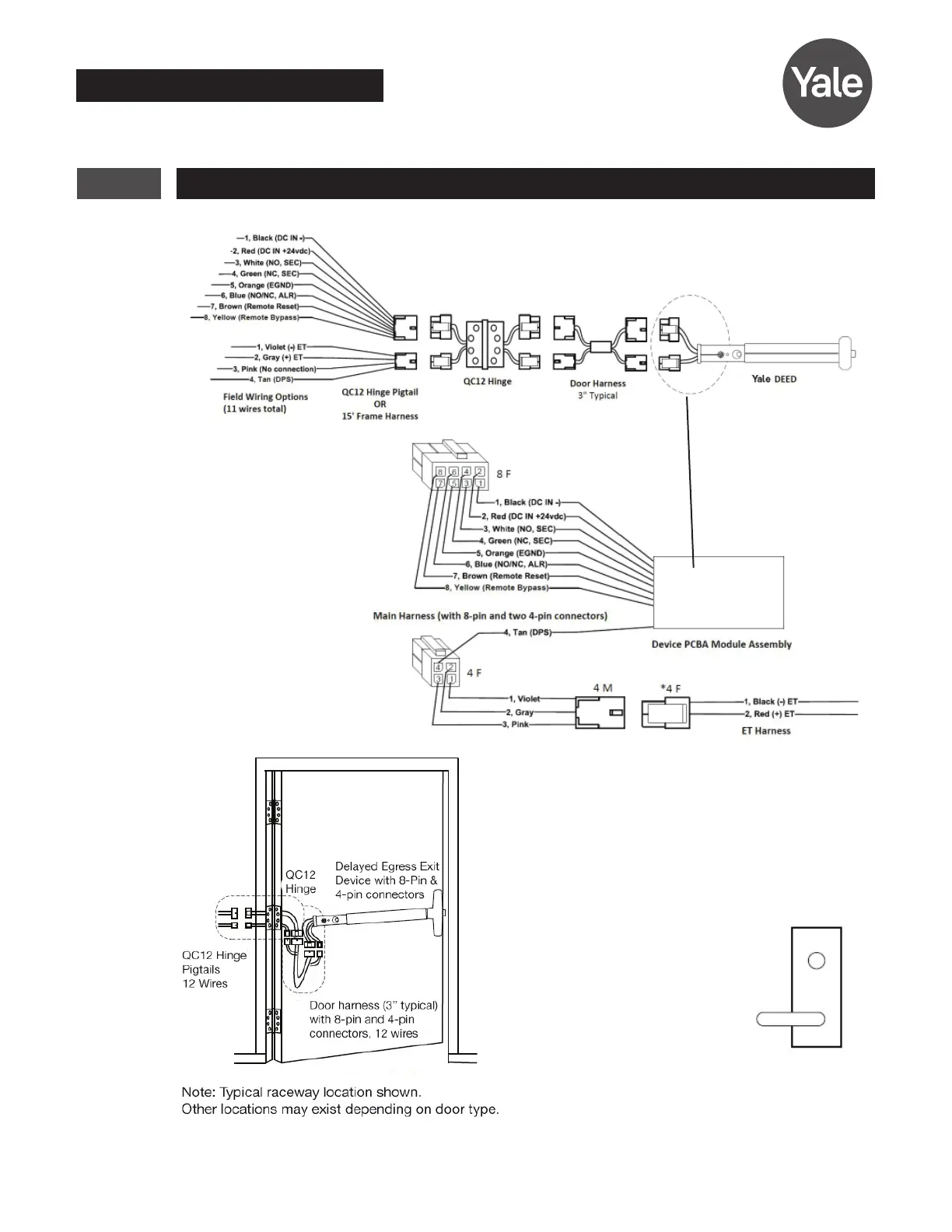
ElectroLynx Wiring Deed with Electrified Trim (ET) Option and QC12 Hinge
QC12 Hinge - Field Wiring
Options
Wiring to 8-pin and 4-pin
connectors is REQUIRED
(12 wires max).
If external DPS wiring
is NOT REQUIRED, set
PCBA Dip Switch S2-7
ON.
If external DPS wiring
is REQUIRED, set
PCBA Dip Switch S2-7
OFF.
Supplied with DEED when ordered Fail Safe or
Fail Secure Electri ed Trim (ET)
*Requires field to route two wires from ET through
the chassis and the wire channel in back of rail then
install loose Molex Female 4-pin(*4F) connector
(supplied) onto pre-crimped female terminals onto
Black wire pin 4-1, Red wire pin 4-2.
690F Electrified Trim (ET)
Fail Safe
Or
691F Electrified Trim (ET)
Fail Secure

Related product manuals