EasyManua.ls Logo

Yamaha 2002 YFA1 - Yfa1(P) 2002 Wiring Diagram

Yamaha 2002 YFA1
29 pages
Print Icon
To Previous Page IconTo Previous Page
To Previous Page IconTo Previous Page
Loading...
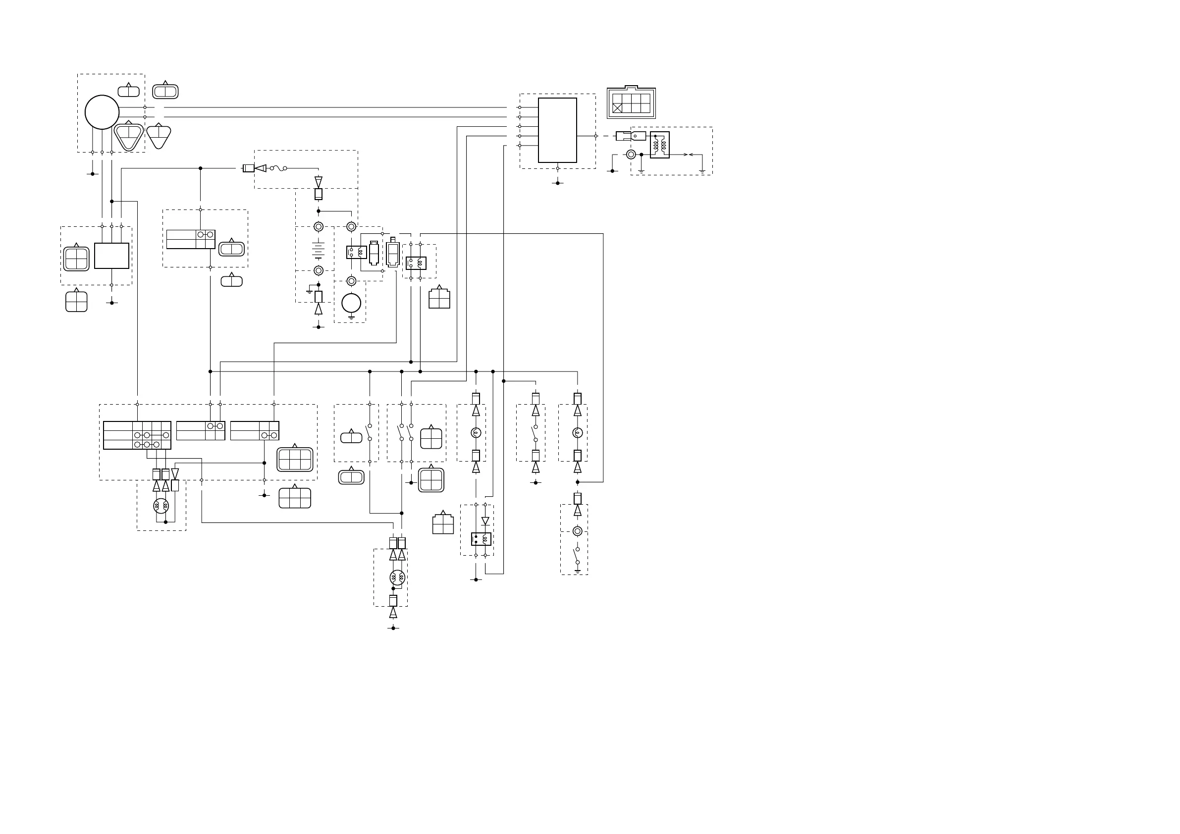
YFA1(P) 2002 WIRING DIAGRAM
OFF
LO
HI
RUN
OFF
OFF
PUSH
ON
OFF
W/L
W/R
W/L
W/R
G/W
R/B
G/Y
OO
B
B
W Y
R
R
Br
Y/R R/BBr
L
R/W
W Y/R R
BW
YR
WB
RY/R
W/LW/RW/RW/L
RBr
Br L
R/WB
Y/R
R/B
LBr
BR/W
Y/R
R/B
Br G/Y
YB
G/YBr
BY
B
(GRAY)
YBr
(GRAY)
(RED)
(GRAY)
BB
B
W/R
W/L
G/W
R/BB OG/Y
R/W
L/W
R/W
L/W
B
B
L/W
L/W Sb
R/B Br
R/W
B
B
R
R
R
R
R
R
B
B
BW
Y
WB
Y
Br
B
Y
L Y
1
2
3
5
6
8
7
0
A
Br
Sb
B
L
L
L
Br
G/L
E
C
F
H
G/Y
BrG/L
G/WB
G
I
K
J
N
LM
Br R
(GRAY)
4
G/W
B
B
Br
Y
D
9
Sb L/W
Br R/B
G/WB
Br G/L
1 AC magneto
2 Rectifier/regulator
3 Main switch
4 Fuse
5 Battery
6 Starter relay
7 Starter motor
8 Starting circuit cut-off relay
9 CDI unit
0 Ignition coil
A Spark plug
B Neutral indicator light
C Neutral switch
D Reverse switch
E Reverse indicator light
F Reverse relay
G Brake lever switch
H Front brake light switch
I Tail/brake light
J Handlebar switch (left)
K Lights switch
L Engine stop switch
M Start switch
N Headlight
COLOR CODE
B ............Black
Br...........Brown
L.............Blue
O............Orange
R............Red
Sb ..........Sky blue
W ...........White
Y ............Yellow
G/L.........Green/Blue
G/W .......Green/White
G/Y ........Green/Yellow
L/W ........Blue/White
R/B.........Red/Black
R/W........Red/White
W/L ........White/Blue
W/R........White/Red
Y/R.........Yellow/Red