EasyManua.ls Logo

Yamaha Audiogram 3 - Quick Guide: Step-by-Step Operation; Software Installation and System Setup

Yamaha Audiogram 3
28 pages
Print Icon
To Next Page IconTo Next Page
To Next Page IconTo Next Page
To Previous Page IconTo Previous Page
To Previous Page IconTo Previous Page
Loading...
8
AUDIOGRAM 3 Owner’s Manual
Quick Guide
This quick setup and operation guide covers everything from installing the Cubase AI
software to using Cubase AI for recording and mixdown. While going through this section
you might find it useful to also refer to the “Controls and Functions” section on page 18, as
well as the pdf manual supplied with the Cubase AI software.
Since the End-User Software License Agreement (EUSLA) shown on your PC-display
in your installing the “DAW” software is replaced by the agreement at the end of this
manual, you should disregard the EUSLA. Read the Software License Agreement at
the end of this manual carefully, and install the software if you agree to it.
1
Start the computer and log on to the Administrator account.
2
Insert the included DVD-ROM into the computer’s DVD-ROM drive.
3
Double-click on the “CubaseAI4.msi” icon in the “Cubase AI 4 for Windows” folder (for
Windows users), or double-click the “CubaseAI4.mpkg” in the “Cubase AI 4 for MacOS
X” (for Macintosh users).
Follow the on-screen instructions to install the Cubase AI software.
In order to have continuous use of Cubase AI, including support and other benefits, you will
need to register the software and activate your software license by starting it while the com-
puter is connected to the Internet. Click the “Register Now” button shown when the software
is started, then fill in all required fields for registration. If you do not register the product, you
will be unable to use the application after a limited period of time expires.
1
Turn all gear that is to be connected to the AUDIOGRAM off or to standby mode (except
the computer), and set the LEVEL controls and OUT LEVEL control to their minimum
settings.
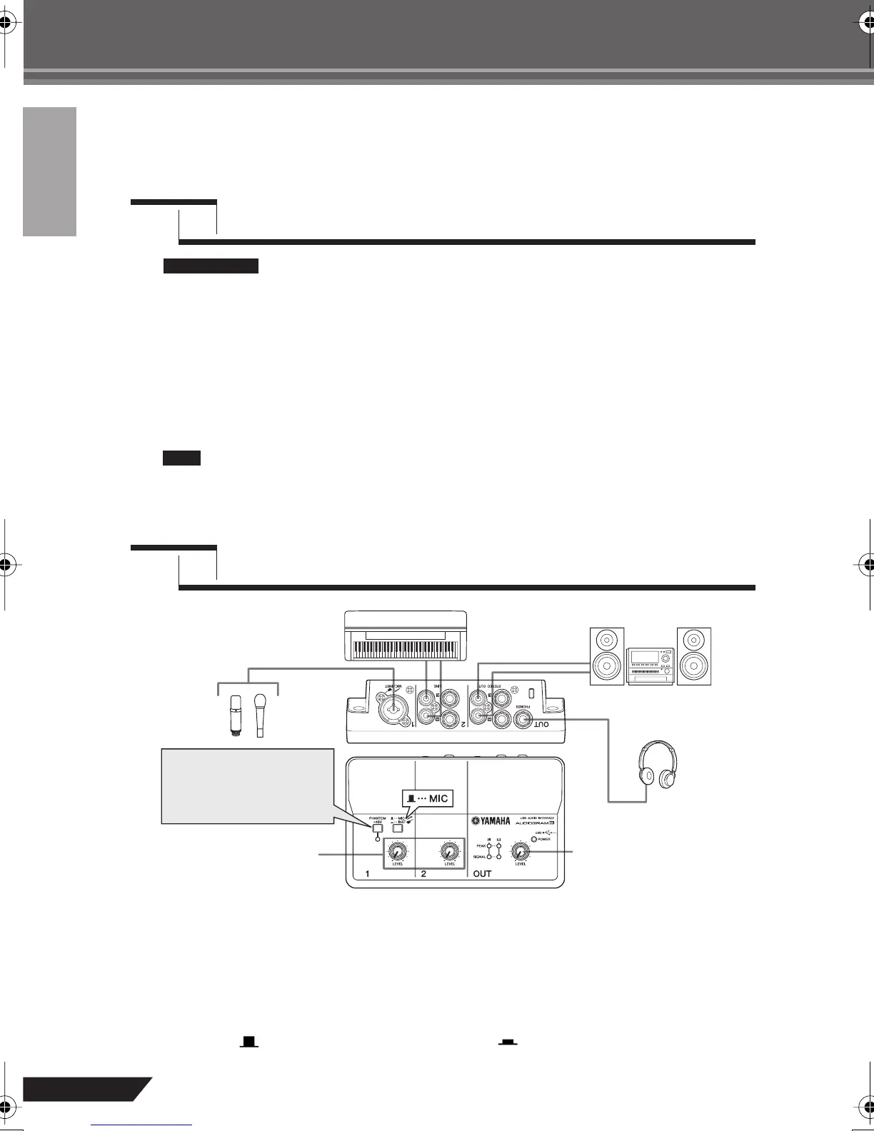
2
Connect microphones and/or instruments.
For details on making connections refer to the “Setup” section on page 7 and the “Controls and Func-
tions” section on page 18.
3
Set the MIC/INST switch according to the type of device connected to channel 1.
Select MIC ( ) if a microphone is connected, or INST ( ) if a guitar or similar instrument is con-
nected.
Step
1
Installing Cubase AI
Step
2
Connecting to the AUDIOGRAM interface
IMPORTANT !
NOTE
OUT LEVEL controlLEVEL controls
Be sure to turn the
PHAN-
TOM +48V switch on when
using a phantom-powered
condenser microphone.
audiogram3en.book Page 8 Wednesday, April 2, 2008 2:40 PM

Other manuals for Yamaha Audiogram 3

Related product manuals