EasyManua.ls Logo

Yamaha CS-5 - Troubleshooting Guide; NO SOUND Issues; Abnormal Operation Issues

Yamaha CS-5
19 pages
Print Icon
To Next Page IconTo Next Page
To Next Page IconTo Next Page
To Previous Page IconTo Previous Page
To Previous Page IconTo Previous Page
Loading...
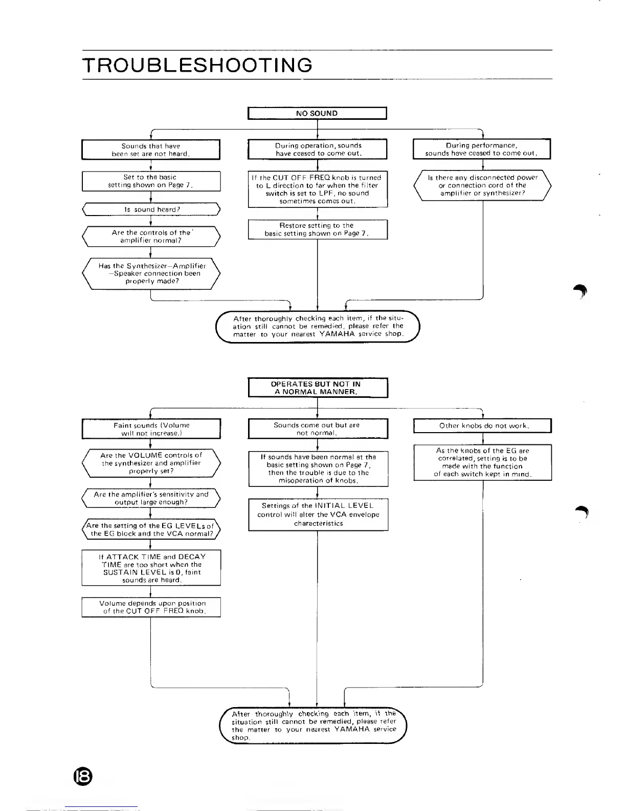
TROUBLESHOOTING
Sounds that have
been set are not
heard.
Set
to
the
basic
setting shown on Page
7.
Is
sound heard?
(
Are the
controls of the
'
amplifier
normal?
NO
SOUND
During operation,
sounds
have ceased to
come out.
ZL
During
performance,
sounds
have ceased to come out.
If
the
CUT
OFF
FREQknob is turned
to L
direction
to
far when the
filter
switch is set to
LPF, no sound
sometimes comes out.
)
Is
there any
disconnected power
or
connection cord of the
amplifier or
synthesizer?
J_
Restore setting to the
basic setting shown
on
Page
7.
Has
the
Synthesizer—Amplifier
—Speaker connection been
properly
made?
c
y
After thoroughly
checking
each item
ation
still
cannot be
remedied, please
matter to
your nearest
YAMAHA
servi
f
the situ-
^
refer the I
i/ice shop. J
OPERATES BUT NOT IN
A
NORMAL
MANNER.
Faint sounds
(Volume
will not
increase.)
Sounds come out but
are
not
normal.
Are the VOLUME
controls
of
the
synthesizer and
amplifier
properly set?
Other knobs
do
not work.
If sounds have been normal
at
the
basic setting shown on Page
7,
then the trouble is due
to the
misoperation
of knobs.
(
Are the amplifier's sensitivity
and
output
large enough?
)
As the knobs of
the EG are
correlated,
setting
is
to
be
made
with the function
of
each switch kept
in mind.
(
'Are
the setting of
the
EG LEVELs
of
the EG block and the
VCA
normal?
>
Settings
of
the INITIAL
LEVEL
control will alter the VCA envelope
characteristics
It ATTACK
TIME and DECAY
TIME are too
short when the
SUSTAIN
LEVEL
is
0,
faint
sounds
are heard.
Volume depends upon position
of
the
CUT
OFF
FREQ
knob.
Aher
thoroughly
checking each
'item,
"i^ the^
situation
still
cannot be
remedied, please
refer
the matter to
your
nearest YAMAHA
service
shop.
©

Related product manuals