EasyManua.ls Logo

Yamaha YMF724 - Card Diagrams

Yamaha YMF724
14 pages
Print Icon
To Next Page IconTo Next Page
To Next Page IconTo Next Page
To Previous Page IconTo Previous Page
To Previous Page IconTo Previous Page
Loading...
YMF724 PCI Sound Card Configuration/Hardware
Page -
3
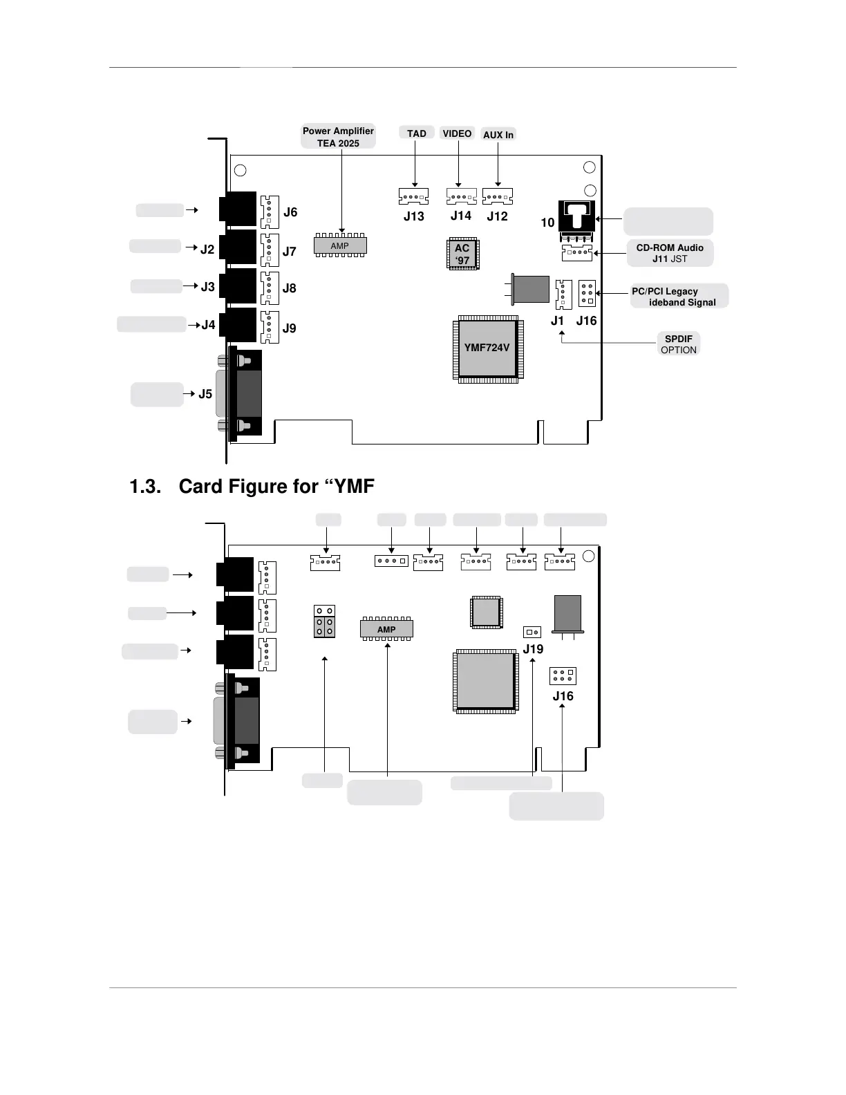
1.2. Card Figure for “YMF724 D10”
J1
llllllllllllllllllllllllllllllllll
lllllll
SPEAKER OUT
LINE OUT
LINE IN
MIDI/
JOYSTICK
MIC IN
CD-ROM Audio
J10
ATAPI





YMF724V










AC
‘97





PC/PCI Legacy Audio
Sideband Signal
AUX In
CD-ROM Audio
J11
JST
VIDEO
TAD
Power Amplifier
TEA 2025
SPDIF
OPTION
J2
J3
J4
J6
J7
J8
J9
J5
J16J15
J11
J10
J12
J14
J13
AMP
1.3. Card Figure for “YMF724 G50”
llllllllllllllllllllllllllllllllll
lllllll
AUDIO OUT
MIC IN
MIDI/
JOYSTICK
J1
LINE IN




YMF724V






AC
‘97





PC/PCI Legacy Audio
Sideband Signal
SPDIF
Option
VIDEO INTAD
Power Amplifier
TEA 2025
AUX INCD-INCD-IN
Jumper
PC SPEAKER
(Option)
J2
J4
J5
J6
J7
J9
JP1
J13
J10
J11 J14
J12 J20
J19
J16
AMP

Related product manuals