EasyManua.ls Logo

Yealink W78H - Handling a Mobile Phone Call on the Phone

Yealink W78H
108 pages
To Next Page IconTo Next Page
To Next Page IconTo Next Page
To Previous Page IconTo Previous Page
To Previous Page IconTo Previous Page
Loading...
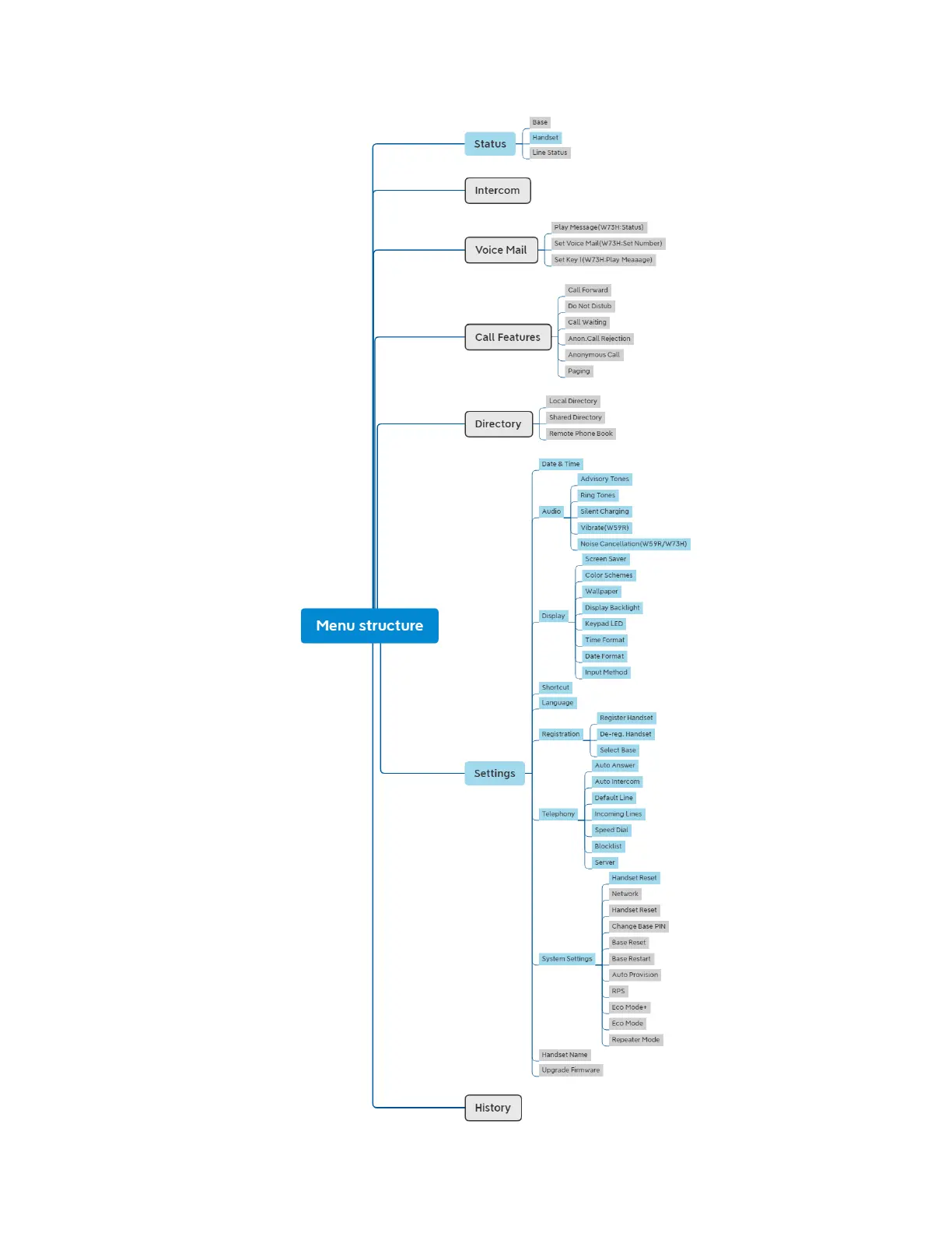
| Appendix | 103

Table of Contents

Other manuals for Yealink W78H

Related product manuals