EasyManua.ls Logo

Zanotti BAS235T02F - Page 48

Zanotti BAS235T02F
86 pages
Print Icon
To Next Page IconTo Next Page
To Next Page IconTo Next Page
To Previous Page IconTo Previous Page
To Previous Page IconTo Previous Page
Loading...
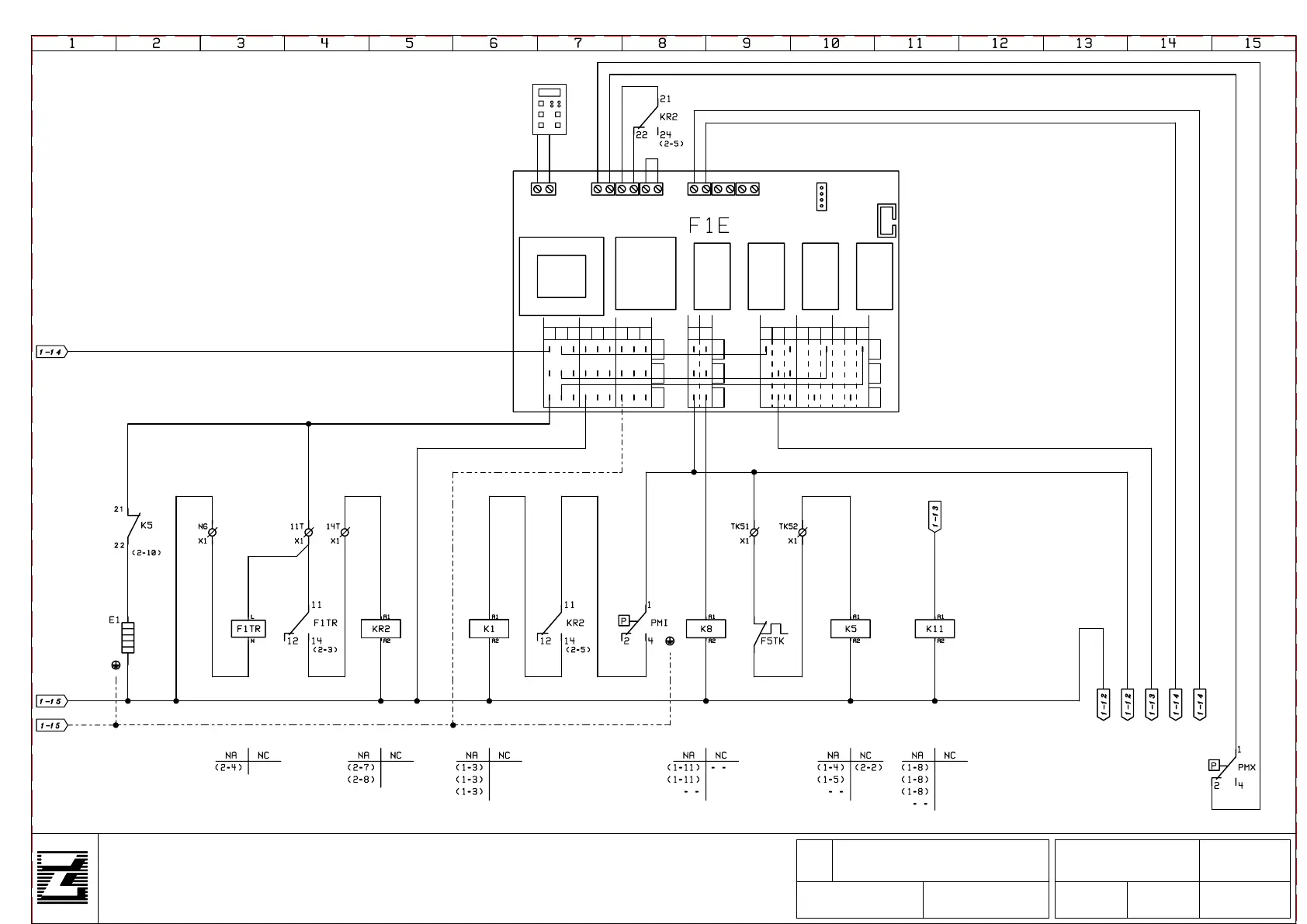
DATA:
REV.nr. FOGLIO nr :
DI
23
BDB340TO02F-298F-315F-TO311F/ANP
BDB340NO02F-86F-305F-315F/ANP
HCD631NO02F
AA10002
04-04-2003Soncini
DISEGNO nr.
ApprovatoDisegnato
Soncini
DATA: Approvato
MODELLO
14
10
N1
12
6
N1
N1
N1
3
7
7
8
8
2
1
3
5
5
N1
3
GV
GV
N1
2
N1
GV
14
3
3
3
GV
16
4
3
N1
7
N1
8
15
15
5
15
N1 N1 N1 N1 N1
2
N1N1
13
13
13
GV
11
11
GV
-+
-
NEUTRALLINE GROUND
3456789
A
B
C
1224567
D
E
F
NO NO
RL1 RL2 NO NC NC
RL3
COM
123 89
NO
COM
RL4
NC
NO
RL5
COM
G
H
I
+
DI1 DI2 DI3 PB2
COMPRESSOR EVAP.FANS DEFROST ALARMLIGHT
1
RL2 RL3 RL4 RL5RL1
TRANSFORMER
ROOM
PB1 PB3

Related product manuals