EasyManua.ls Logo

Zanotti FZ007 - Page 12

Zanotti FZ007
Print Icon
To Next Page IconTo Next Page
To Next Page IconTo Next Page
To Previous Page IconTo Previous Page
To Previous Page IconTo Previous Page
Loading...
12
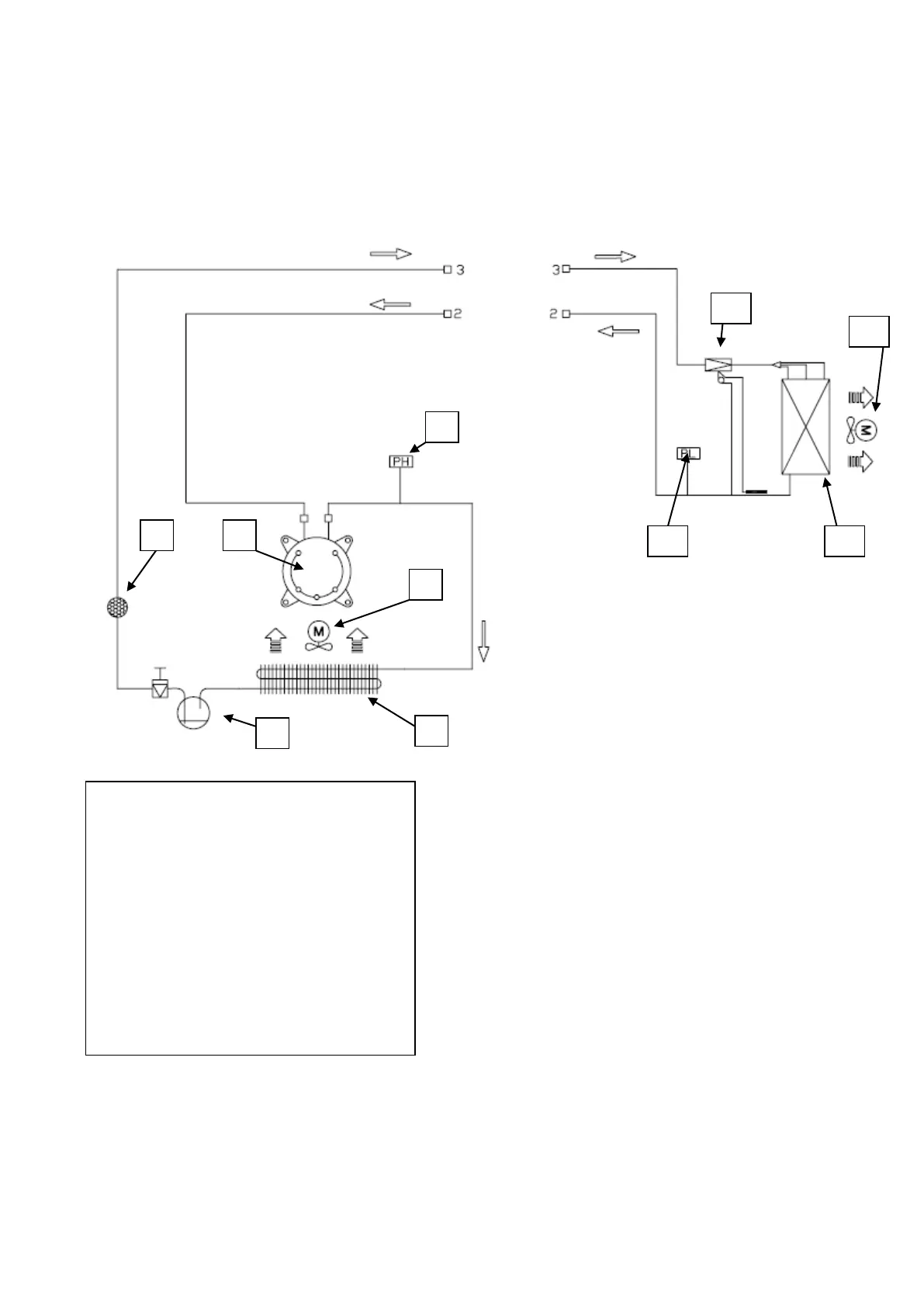
6. Circuito frigorifero e particolari di collegamento
SFZ 007
1 Compressore strada
2 Motoventilatore condensatore
3 Pressostato alta pressione
4 Condensatore
5 Ricevitore di liquido
6 Filtro deidratore
7 Pressostato bassa pressione
8 Valvola termostatica
9 Motoventilatore evaporatore
10 Evaporatore
1
2
3
4
5
6
7
8
9
10

Related product manuals