EasyManua.ls Logo

Zanotti FZ007 - Page 44

Zanotti FZ007
Print Icon
To Next Page IconTo Next Page
To Next Page IconTo Next Page
To Previous Page IconTo Previous Page
To Previous Page IconTo Previous Page
Loading...
44
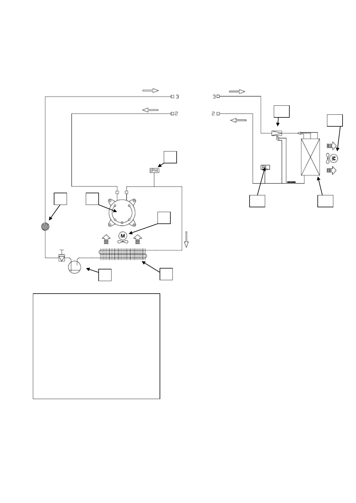
6. Circuit frigofifique et detail de branchement
SFZ 007
1 Compresseur
2 Motoventilateur
3 Pressostat Hp
4 Condenseur
5 Accumulateur De Liquide
6 Filtre à l'huile
7 Pressostat Lp
8 Détendeur Thermostatique
9 Motoventilateur
10 Evaporateur
1
2
3
4
5
6
7
8
9
10

Related product manuals