EasyManua.ls Logo

Zanotti FZ007 - Page 45

Zanotti FZ007
Print Icon
To Next Page IconTo Next Page
To Next Page IconTo Next Page
To Previous Page IconTo Previous Page
To Previous Page IconTo Previous Page
Loading...
45
SFZ 008
SFZ 009
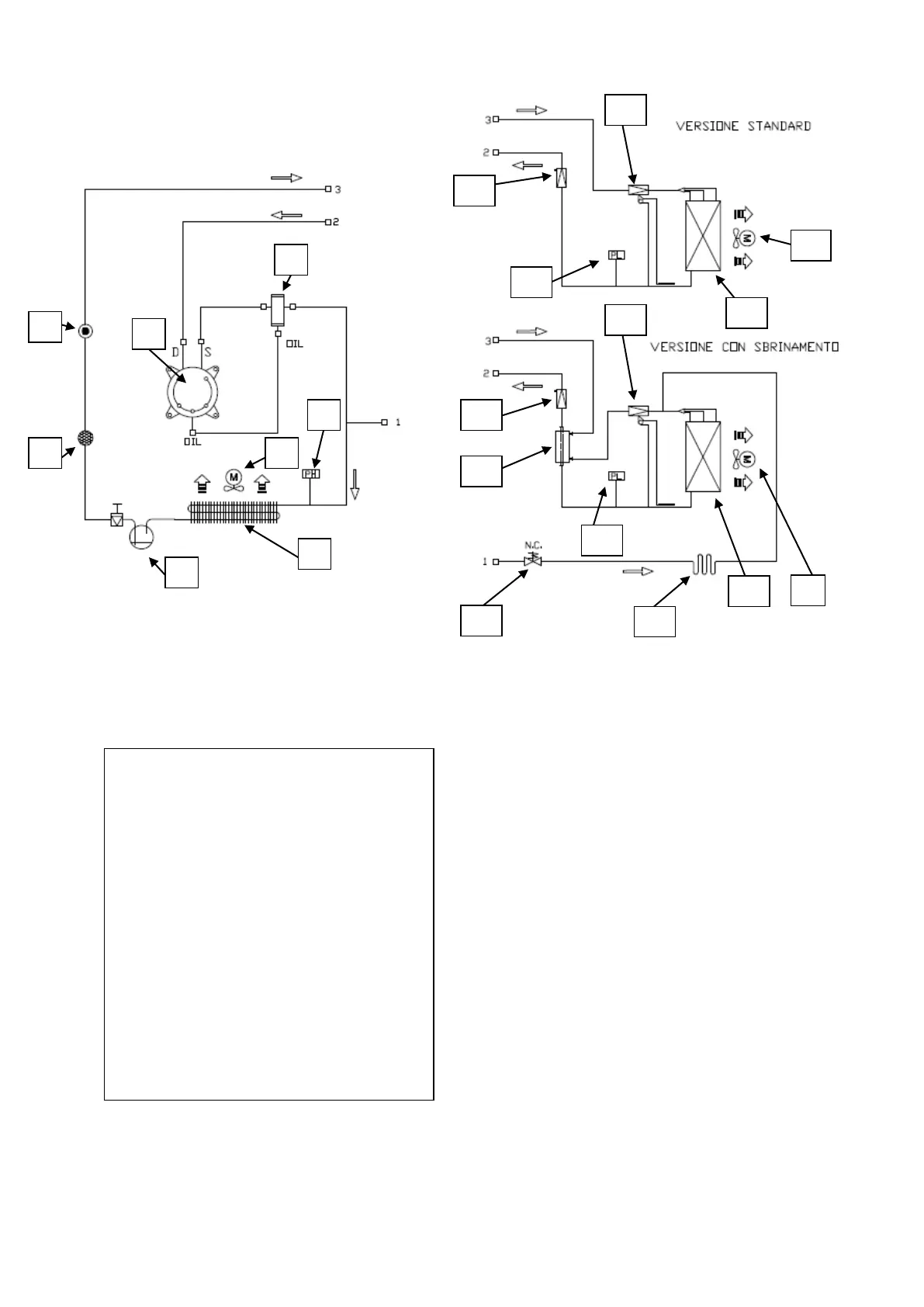
1 Compresseur
2 Motoventilateur
3 Pressostat Hp
4 Condenseur
5 Accumulateur De Liquide
6 Filtre à l'huile
7 Voyant
8 Separateur D’Huile
9 Motoventilateur
10 Evaporateur
11 Degivrage
12 Détendeur Thermostatique
13 Pressostat Lp
14 Soupape De Réglage
15 Echangeur
16 Electrovanne
1
2
3
4
5
6
7
8
9
9
10
10
11
12
12
13
13
14
14
15
16

Related product manuals