EasyManua.ls Logo

ZEKS Eclipse 90ZPB - 13.0 WIRING DIAGRAM; Wiring Diagram NEMA 4 Standard; Wiring Diagram NEMA 4 MLC

ZEKS Eclipse 90ZPB
73 pages
Print Icon
To Next Page IconTo Next Page
To Next Page IconTo Next Page
To Previous Page IconTo Previous Page
To Previous Page IconTo Previous Page
Loading...
ZEKS Eclipse
TM
90-5,000ZPB Desiccant Dryers
www.zeks.com
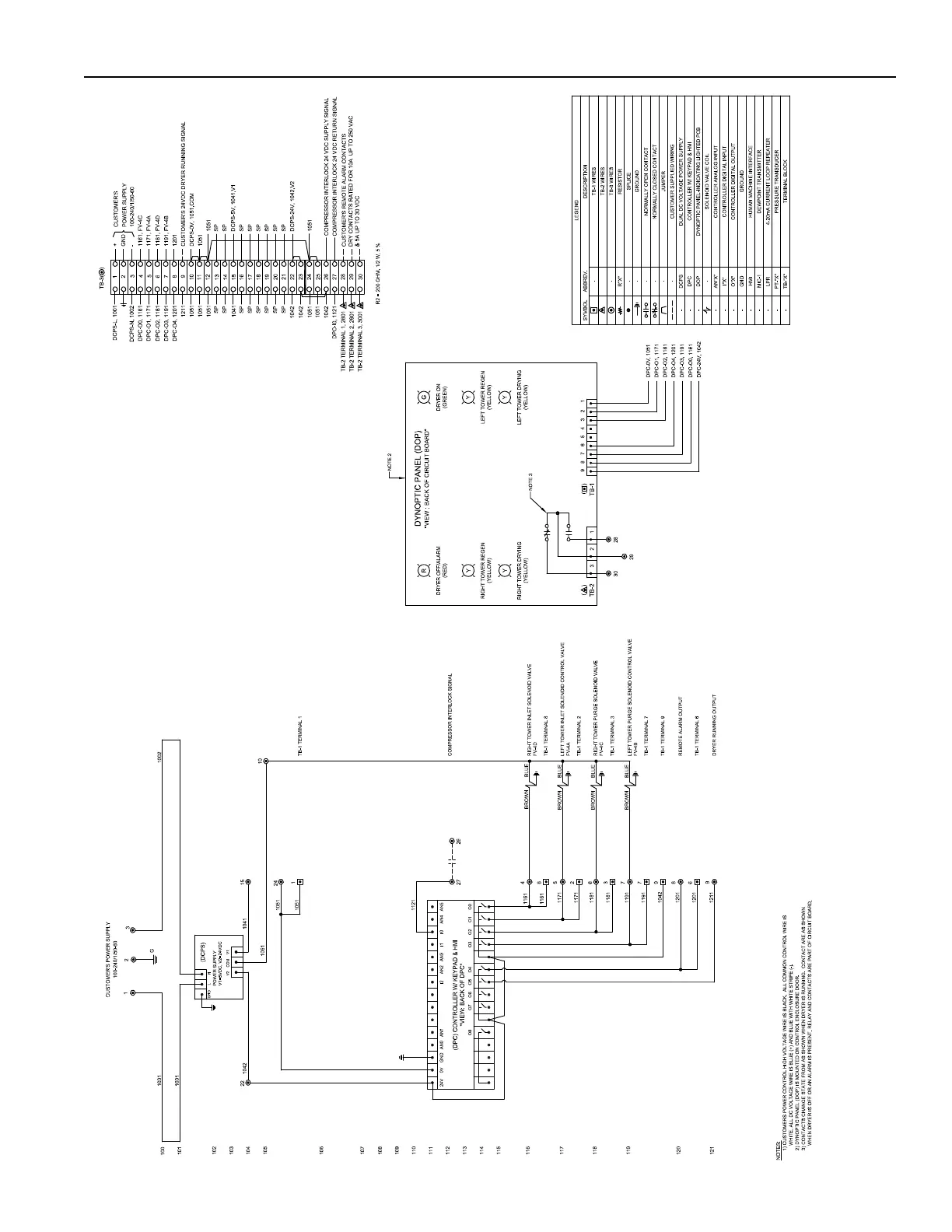
13.0 WIRING DIAGRAM
Wiring Diagram
NEMA 4 Standard
Drawing No.: 47595562
53

Related product manuals