EasyManua.ls Logo

ZIMO MX695 - Page 7

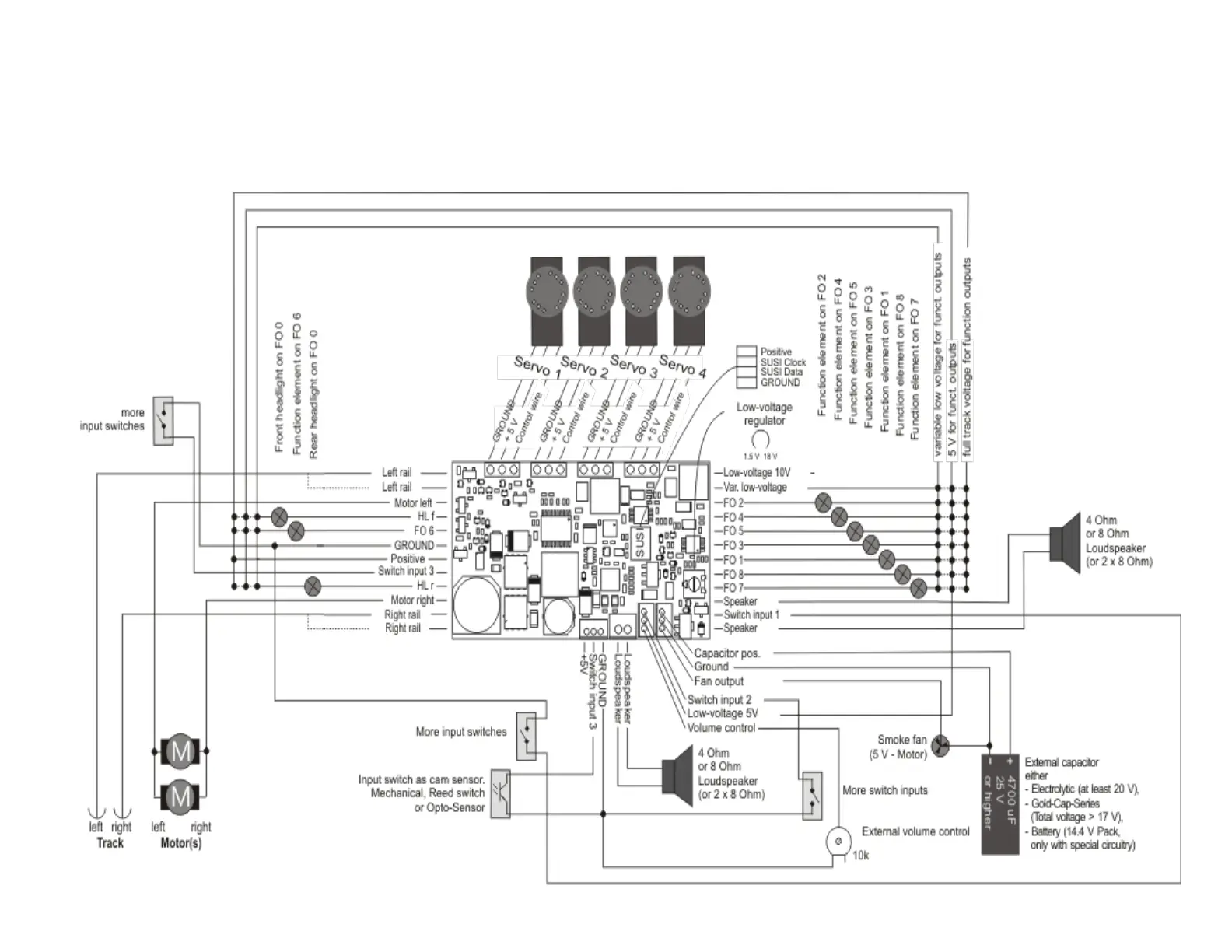
ZIMO MX695
61 pages
Print Icon
To Next Page IconTo Next Page
To Next Page IconTo Next Page
To Previous Page IconTo Previous Page
To Previous Page IconTo Previous Page
Loading...
Large-scale Decoder & Sound Decoder MX695, MX696, MX697, MX699 Page 7
MX697

Table of Contents

Related product manuals