EasyManua.ls Logo

Zonex System 2000 GEN II - SIZING ZONE DAMPERS; Installation Notes; SLAVING UP TO THREE ZONE DAMPERS; SLAVING MORE THAN THREE ZONE DAMPERS

Zonex System 2000 GEN II
36 pages
Print Icon
To Next Page IconTo Next Page
To Next Page IconTo Next Page
To Previous Page IconTo Previous Page
To Previous Page IconTo Previous Page
Loading...
25
SIZING ZONE DAMPERS
If the ductwork already exists, simply size the damper to fit the ductwork. For new systems or retrofit jobs:
A. Determine CFM from heat gain or loss calculations.
B. Select damper size using either the round capacities chart, the rectangular capacities chart or by
using a duct sizing table or calculator.
C. Select a Zonex Systems damper to fit the duct size selected for that zone.
Make sure your zone dampers match the type specified in the table showing Maximum Differential Pressure.
INSTALLATION NOTES
1. Do not exceed 700 FPM in a register/diffuser branch duct.
2. If a damper is installed within 3 feet of a register/diffuser, install sound attenuating flex duct between
damper and outlet.
3. Zone dampers should be preceded by 2’ 4’ of straight pipe where possible.
4. In attic installations and high humidity areas, the Zonex Systems damper should be insulated along with
the ductwork. The hat section on the round damper is delivered with insulation between the hat section
and pipe. Therefore, insulation should be applied to the round pipe and be butted against the hat section
(do not insulate the motor). The motor generates enough heat so that no condensation will develop on it.
5. Remember to allow a 16” gap in the duct for heavy duty rectangular dampers.
6. Medium pressure rectangular dampers slide into a wide cutout in the side of the preexisting
ductwork.
7. Minimum open and close positioning is field adjustable on the actuator. The damper is shipped from the
factory to close 100%.
NOTE: Dampers should not be installed with motor upside down in the 6:00 position.
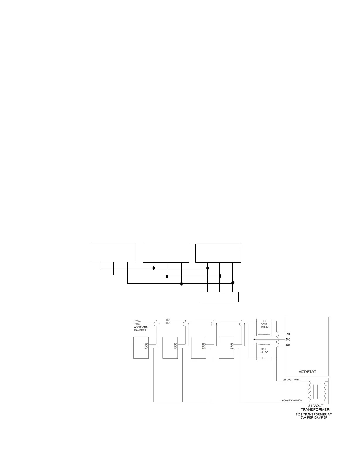
SLAVING UP TO THREE ZONE DAMPERS
Up to three dampers can be directly controlled by one thermostat. To wire two to three zone dampers to one
thermostat, use the following diagram shown. Remember to size the damper power transformer for the total
number of zone dampers. Each actuator draws 2 VA.
ZONE DAMPER ZONE DAMPER ZONE DAMPER
Mc Ro Rc Mc Ro Rc Mc Ro Rc
Mc Ro Rc
MODSTAT
SLAVING MORE THAN
THREE ZONE DAMPERS
Use the following diagram
when a thermostat will be
controlling more than three
zone dampers. Use an
additional 24V transformer
sized at 2VA per damper to
power the slaved dampers.

Related product manuals