EasyManua.ls Logo

AAON MHGRVX-B2 - Appendix A: Sat Sensor; Supply Air Temperature Sensor Installation; Figure 6: Supply Air Temperature Sensor Installation

AAON MHGRVX-B2
35 pages
Print Icon
To Next Page IconTo Next Page
To Next Page IconTo Next Page
To Previous Page IconTo Previous Page
To Previous Page IconTo Previous Page
Loading...
25MHGRVX-B2 Module Technical Guide
APPENDIX A: SAT SENSOR
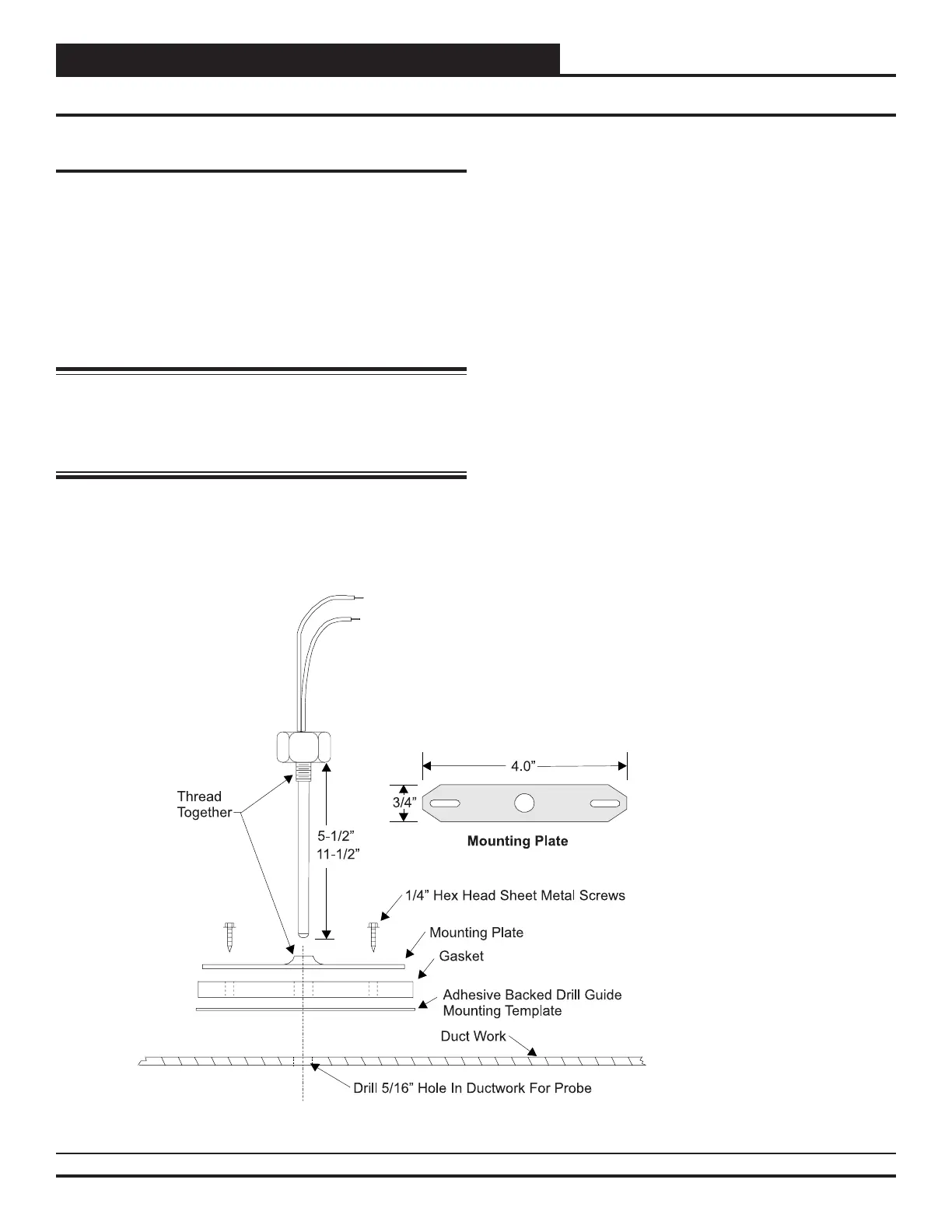
Supply Air Temperature Sensor Installation
Mounting the Supply Air Temperature Sensor
The Supply Air Temperature Sensor should be located in the
ductwork downstream of the unit supply air connection. Locate the
sensor in the center of the widest part of the duct. Use the supplied
template and a 5/16 inch drill to make a hole for the sensor. Install
the gasket over the probe and mount securely to the duct using the
supplied sheet metal screws. Be sure the gasket is compressed to
provide an air tight seal. To help prevent thermal gradients from
aecting the sensor, apply insulation on the outside of the duct,
over the sensor.
WARNING: Make sure your Supply Air Temperature
Sensor is mounted and wired according to
these instructions prior to testing the unit or
else the modulating valve will not control
properly and may damage your equipment.
Stand-Alone Mode
In Stand-Alone Mode, the SAT Sensor is connected to the
MHGRVX-B2. If, in Stand-Alone Mode, the MHGRVX-B2 is used
in conjunction with a Stand-Alone MODGAS-X, the SAT sensor
is shared between the two controllers and always attaches to the
MODGAS-X.
See Figure 3, page 8 for wiring.
Communication Mode
When communicating with AAON unit controllers, the SAT Sensor
will be connected to the AAON unit controller.
See Figure 2, page 7, for wiring.
Figure 6: Supply Air Temperature Sensor Installation
Leads are non-polarized. Butt splice leads to 24-gauge wire minimum.
If using a VCCX2 controller, connect leads to “AI3” and “GND” on main controller.
In Stand-Alone and in retrofit applications, connect leads to “SAT and “GND”on
the module.

Table of Contents

Related product manuals