EasyManua.ls Logo

Abus TVVR33600 - Anslutningar

Abus TVVR33600
Print Icon
To Next Page IconTo Next Page
To Next Page IconTo Next Page
To Previous Page IconTo Previous Page
To Previous Page IconTo Previous Page
Loading...
136
Svenska
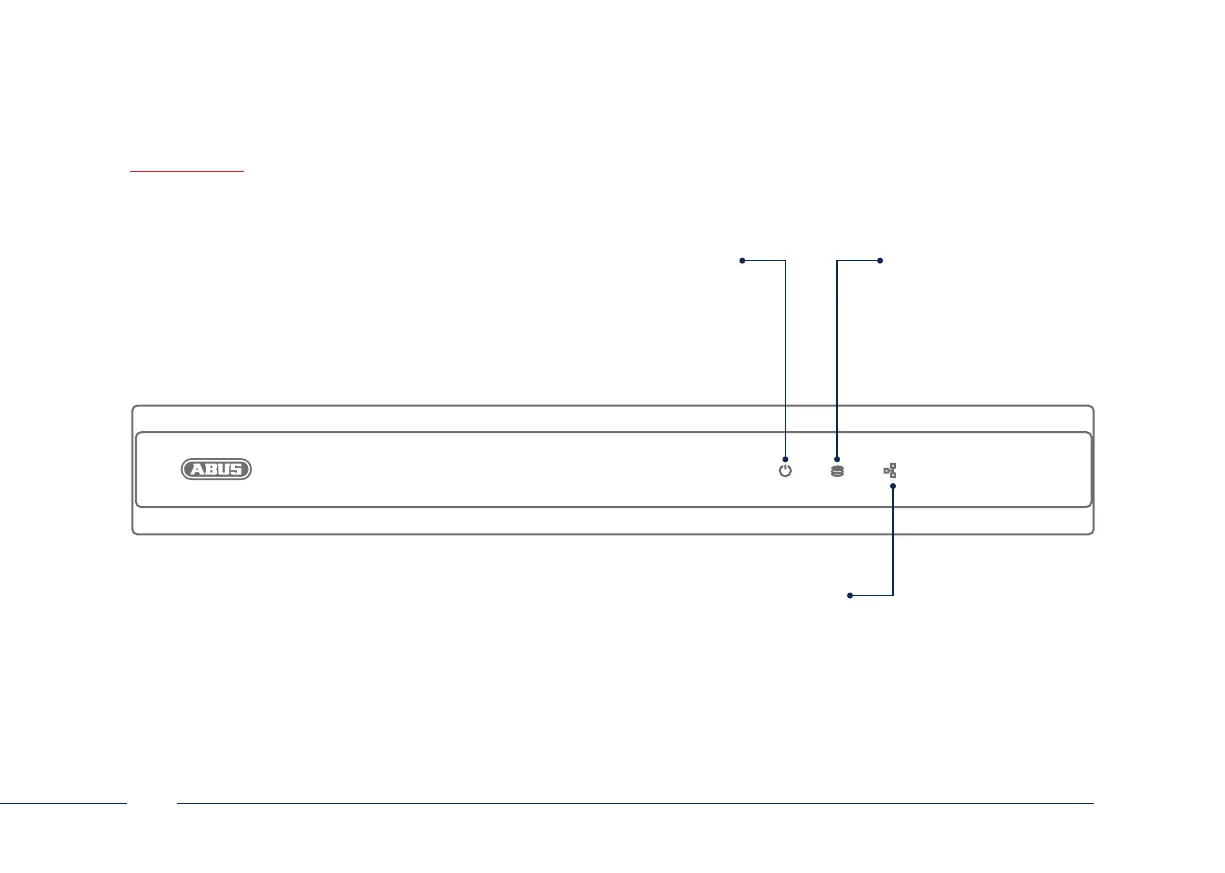
ANSLUTNINGAR
Data-LED
Indikering av aktuell
hårddiskaktivitet
Power-LED
Indikering av
drisberedskap
Nätverks-LED
Indikering av
aktuell
nätverksaktivitet

Table of Contents

Related product manuals