EasyManua.ls Logo

Abus TVVR33600 - Collegamenti

Abus TVVR33600
Print Icon
To Next Page IconTo Next Page
To Next Page IconTo Next Page
To Previous Page IconTo Previous Page
To Previous Page IconTo Previous Page
Loading...
88
Italiano
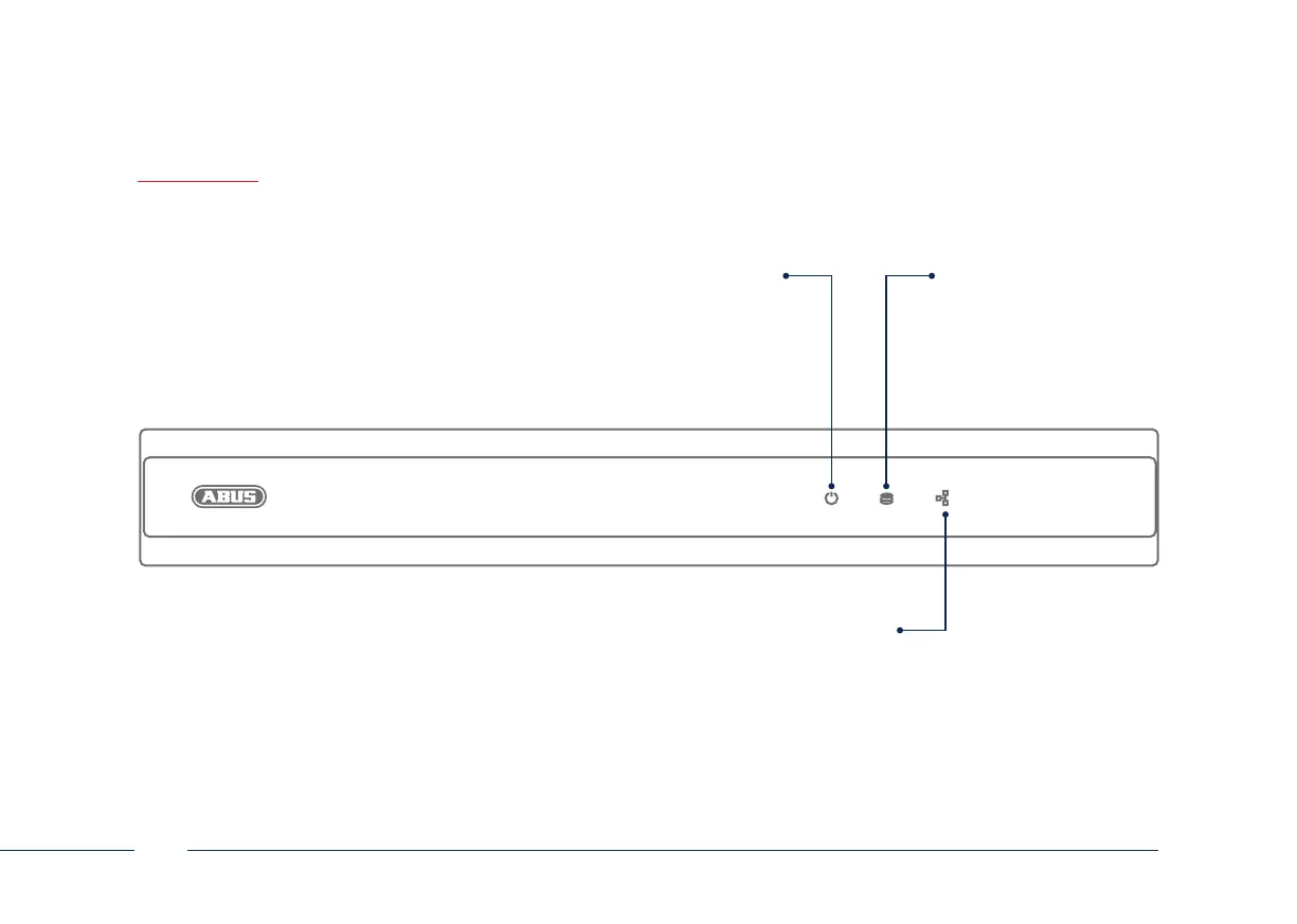
COLLEGAMENTI
Dati LED
Visualizzazione dell'attività
temporanea HDD
LED Power
Visualizzazione
dell'operatività
LED di rete
Visualizzazione dell'attività
temporanea della rete

Table of Contents

Related product manuals