EasyManua.ls Logo

Abus TVVR33600 - Tilslutninger

Abus TVVR33600
Print Icon
To Next Page IconTo Next Page
To Next Page IconTo Next Page
To Previous Page IconTo Previous Page
To Previous Page IconTo Previous Page
Loading...
72
Dansk
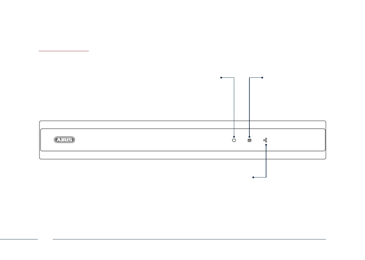
TILSLUTNINGER
Data-LED
Visning af den aktuelle
HDD-aktivitet
Power-LED
Visning af
drisberedskabet
Netværks-LED
Visning af
den aktuelle
netværksaktivitet

Table of Contents

Related product manuals