EasyManua.ls Logo

Abus TVVR33600 - Raccordements

Abus TVVR33600
Print Icon
To Next Page IconTo Next Page
To Next Page IconTo Next Page
To Previous Page IconTo Previous Page
To Previous Page IconTo Previous Page
Loading...
56
Français
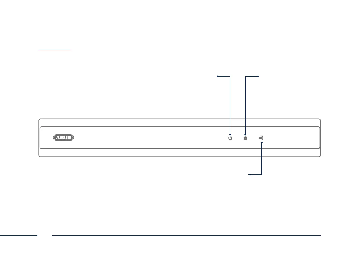
RACCORDEMENTS
LED de données
Achage de l’activité HDD
actuelle
LED d’alimentation
Achage de la
disponibilité opérationnelle
LED réseau
Achage de
l’activité réseau
actuelle

Table of Contents

Related product manuals