EasyManua.ls Logo

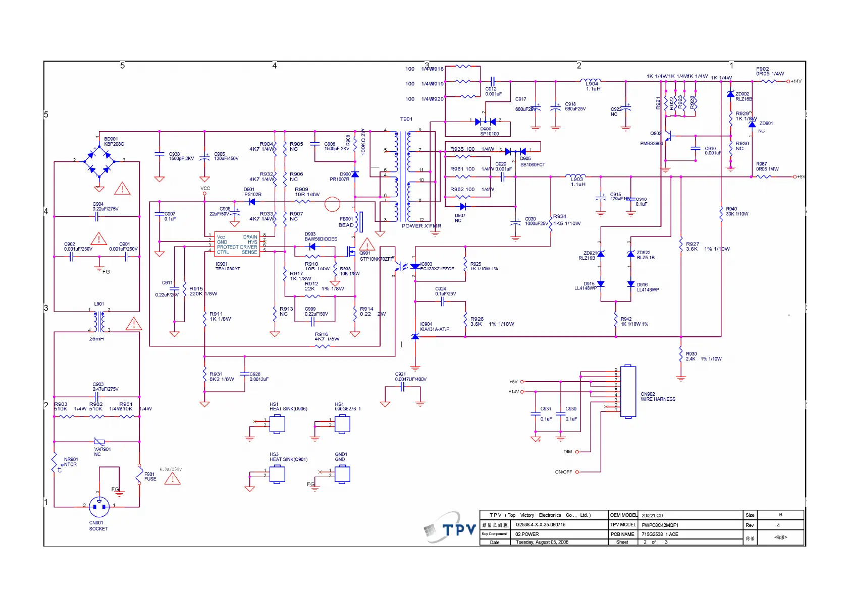
Acer V203H - Power Board Schematic

Acer V203H
49 pages
To Next Page IconTo Next Page
To Next Page IconTo Next Page
To Previous Page IconTo Previous Page
To Previous Page IconTo Previous Page
Loading...
46
Power board
http://www.wjel.net

Related product manuals