EasyManua.ls Logo

Akeeyo AKY-710S - Page 67

Akeeyo AKY-710S
80 pages
Print Icon
To Next Page IconTo Next Page
To Next Page IconTo Next Page
To Previous Page IconTo Previous Page
To Previous Page IconTo Previous Page
Loading...
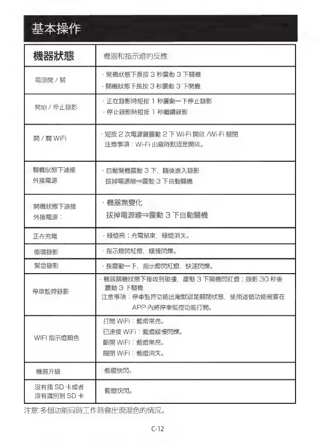
基本
操作
機器
状態
機器
"
开机
状态
3
3
电源
/
关机
3
震动
3
正在
1
震动
停止
停止
1
PORSABISREG
開始
/
停止
录影
DARRE
2
Wi-Fi
开放
/Wi-Fi
開閉
JAAN
BEA
RA
See
BANG
开机
震动
PR.
後進
PSR
me)
3
自动
关机
Bas
Kak.
开机
状态
连接
变化
電源
:
MSS
Rie ee)
3
ARIES
:
充電
結束
,
消失
,
指示
.
RRR,
关机
状态
接收
碰撞,
震动
3
機関
:
Se?
30
WR
震动
3
关机
注意
事項
:
停车
监控
功能
状态
使
功能
需要
APP
停车
监控 功能
打开
FTEs
WiFi
:
Eka.
BE
WiFi
:
SEKS
SA.
WiFi
:
BRR.
開閉
WiFi
:
消失
EERE.
没有
SD
mem
没有
识别
SD
BERAN.
注意
:多
功能
同时
工作
情况
C-12