EasyManua.ls Logo

Akeeyo AKY-710S - Page 75

Akeeyo AKY-710S
80 pages
Print Icon
To Next Page IconTo Next Page
To Next Page IconTo Next Page
To Previous Page IconTo Previous Page
To Previous Page IconTo Previous Page
Loading...
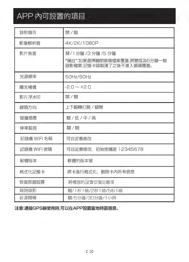
APP
項目
4K/2K/
1080P
BA/
1
/3
/5
“fink
“SO
Ri
AEE
HATTE
Es
EV
OTE
KANG
R
acl
KARI
SCR
ME)
BER
mo
ES
50Hz/60Hz
-2.0
~
+2.0
翻转
打开
/
開閉
EE
=
xx
WiFi
密码
FREA
软体
格式
記憶
格式
信息
恢复
设置
设置
/1
1
/
1
/5
1
/5
/30
/1
注意
:连接
GPS
线
使
,可
APP
当地
信息
C-20