EasyManua.ls Logo

Akeeyo AKY-710S - Page 79

Akeeyo AKY-710S
80 pages
Print Icon
To Next Page IconTo Next Page
To Next Page IconTo Next Page
To Previous Page IconTo Previous Page
To Previous Page IconTo Previous Page
Loading...
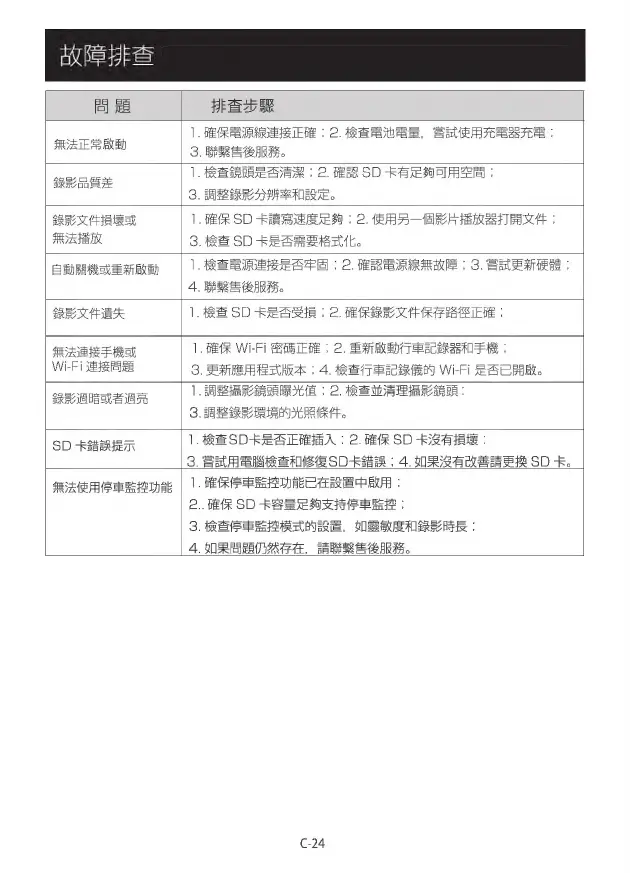
故障
排查
Hate
—€—
EEE
ENG
:
2.
検査
電池
,
使用
充電
充電
:
3.
KEREKAN.
.
检查
镜头
:
2.
確認
SD
KAET
AE
;
3.
调整
BRR
RS
確保
SD
Kia
CH
:
.
使
影片
播放
打开
文件
:
無法
播放
3.
検査
SD
格式
重新
.
检查
牢固
:
2.
確認
電源
:
3.
:
4.
售后
服务
遺失
.
检查
SD
:
2.
確保
保存
正確
:
無法
連接
手機
.
确保
Wi-Fi
密码
正确
:
2.
重新 启动
行车
手机
Wi-Fi
連接
問題
3.
程式
:
4.
検査
記録
Wi-Fi
:
2.
検査
撮影
RP
BINS
BT
3.
HIRE
RE
NIGANG
SD
错误
提示
1.
检查
SD
插入
:
2.
確保
SD
没有
:
3.
试用
电脑
检查
修复
SD
错误
4.
改善
SD
無法
使用
停車
|
|
.
确保
停车
监控
功能
设置
启用
:
2..
确保
SD
容量
支持
停车
监控
:
3.
検査
停車
設置
,
WRENNER
:
4.
问题
仍然
售后
服务
C-24