EasyManua.ls Logo

Alpha 41 532 05 - Page 34

Alpha 41 532 05
52 pages
Print Icon
To Next Page IconTo Next Page
To Next Page IconTo Next Page
To Previous Page IconTo Previous Page
To Previous Page IconTo Previous Page
Loading...
34
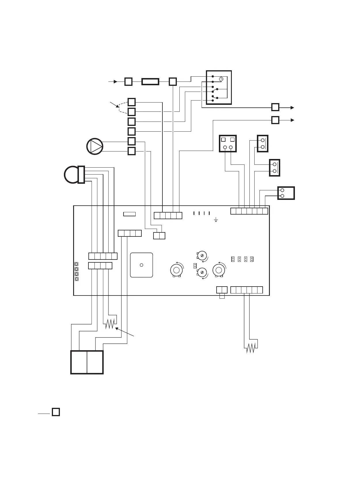
Alpha CD13R, 18R, 24R - Wiring Diagrams
9.2 FUNCTIONAL FLOW WIRING DIAGRAM
X6
X9
X8
L N
X16
X7
X1
FUSE 315 mAT
X11
X12
X4
29 30 31 32
40
36
35
11
41
37
12
42
18
44
19
45
38
13
43
39
14
3433 3
55
2
24
49
26
51
25
50
22
47
23
48
2721
46
1
2
3
4
5
Fan
External
pump
Gas Valve
Primary Flow
Temperature
Sensor
Primary Return
Temperature
Sensor
Overheat
Thermostat
Spark
Generator
Optional
2 Channel Clock
Flue Limit
Thermostat
Fuse
F2A
1
2
3
4
L
N
230/240V ~ 50Hz
Fuse 3A
Remove link to connect
external control
N
Note:
Main Terminal Block
N
L L
Transformer
N
N
TO CONNECT EXTERNAL CONTROL REMOVE LINK
FROM TERMINALS 1 AND 2 AND CONNECT 230/240 V
SWITCHED LIVE TO TERMINAL 1.
240 Vac
24 Vac
H1
H4
H3
H2
Green LED
Yellow LED
Red LED
Red LED
Main
PCB
S10 S3 S2 S1
X10
CH SET
DHW SET
CH CAP
MAX CAP
+ +
+
+
S1 CH set jumper
S2 CH timer jumper
S3 DHW temp off
S10 Range fan speed

Related product manuals