EasyManua.ls Logo

Alpha Pro Tec 50 - Cascade System Installation

Alpha Pro Tec 50
48 pages
Print Icon
To Next Page IconTo Next Page
To Next Page IconTo Next Page
To Previous Page IconTo Previous Page
To Previous Page IconTo Previous Page
Loading...
42
Alpha Pro Tec - Cascade System Installation
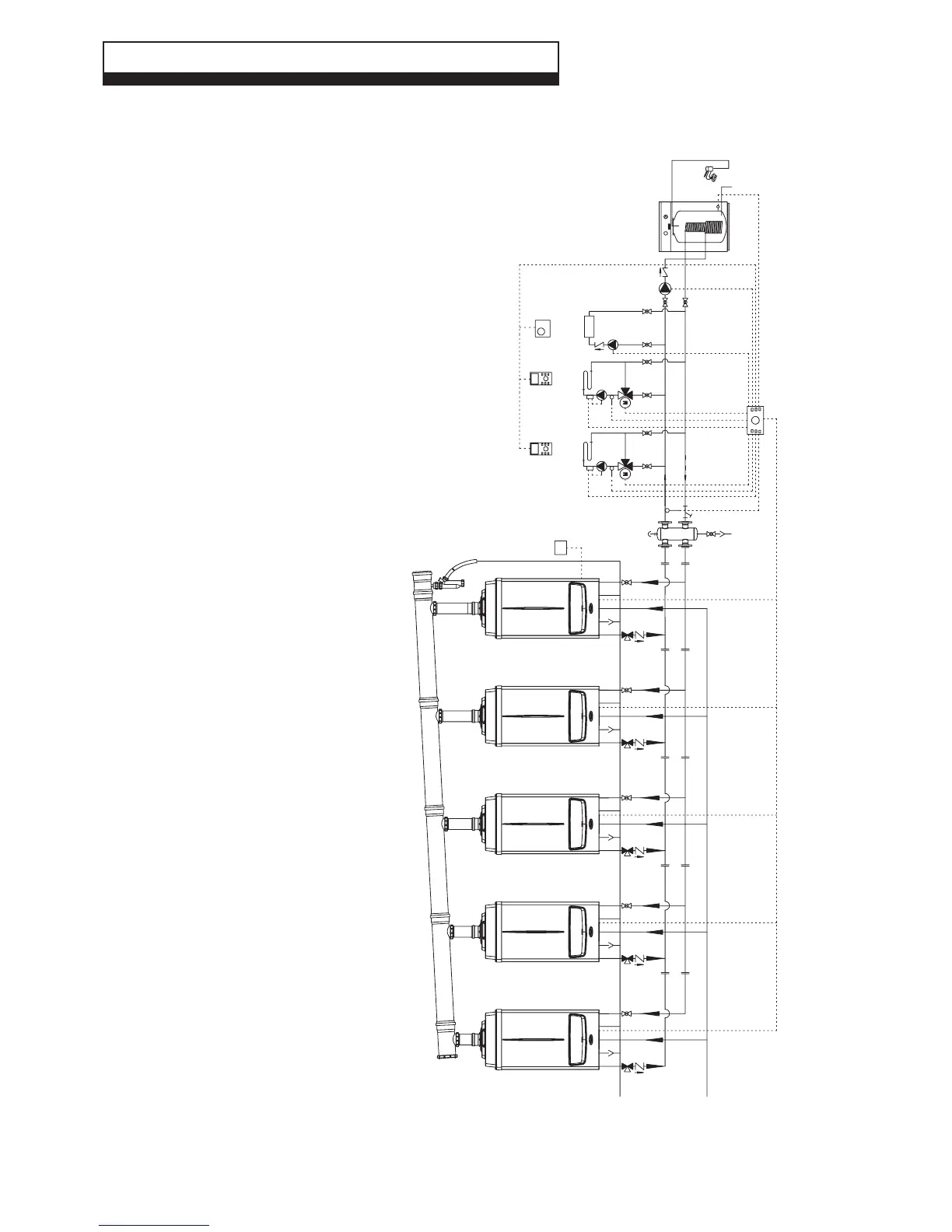
The Alpha Pro Tec boilers can be cascaded together to increase output and versatility according to the building
requirements. Cascade systems can vary in size and design with the option of up to ve Pro Tec boilers being connected
using Alpha manifold kits and cascade ueing with a corresponding low loss header to suit. Additional controls are availble to
enable mixed and/or direct heating zones and a hot water cylinder.
Alternatively a barrier heat exchanger can be used to separate the system from the boiler enabling connection to gravity or
older heating circuits maintaining a clean pressurised circuit on the boilers.
11 CASCADE SYSTEM INSTALLATION
F R
G CDSV
F R
G CDSV
F R
G CDSV
F R
G CDSV
F R
G CDSV
DHW
Cold mains inlet
Zone 1
(CH & DHW)
Zone 2
(CH & DHW)
Zone 3
(CH only)
F - Heating ow
SV - Safety valve outlet
G - Gas supply
CD - Condensate drain
R - Heating return

Related product manuals