EasyManua.ls Logo

Alpine CDE-9845 - Connections Guide

Alpine CDE-9845
27 pages
Print Icon
To Next Page IconTo Next Page
To Next Page IconTo Next Page
To Previous Page IconTo Previous Page
To Previous Page IconTo Previous Page
Loading...
22-EN
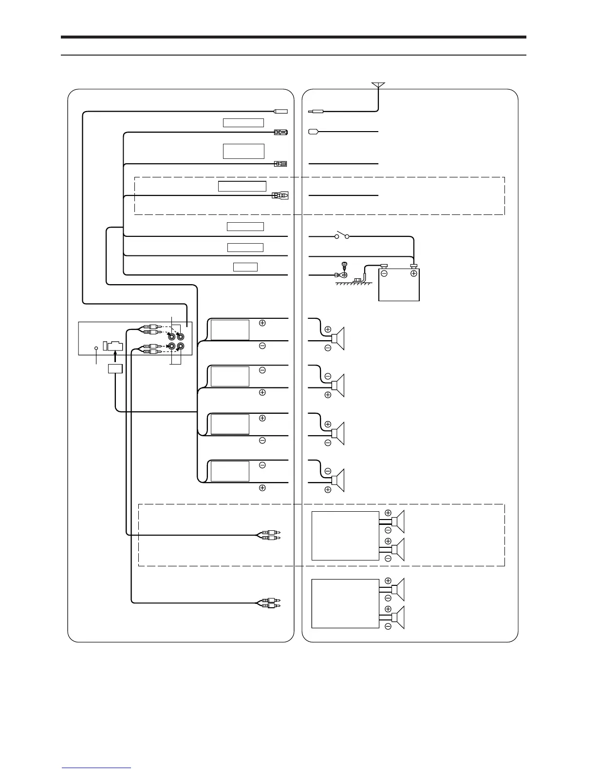
Connections
*
1
When Subwoofer is set to OFF: Output is from Rear speakers.
When Subwoofer is set to ON: Output is from Subwoofer.
*
2
When Subwoofer is set to OFF: Output is from Front speakers.
When Subwoofer is set to ON: Output is from Subwoofer.
For details on how to set the Subwoofer to ON/OFF, see “Subwoofer On and Off” on page 16.
,
,
+
-
(
&
%
$
#
"
!
9
7
6
5
3
4
2
)
~
8
1
Antenna
To power antenna
To amplifier or equalizer
Battery
Front right
Rear right
Speakers
Rear left
Front left
Speakers
Amplifier
Amplifier
Front Left
Front Right
(CDE-9845 only)
Gray
Gray/
Black
Violet
Violet/
Black
Green
Green/
Black
White
White/
Black
To the instrument cluster
illumination lead
CDE-9845:
Rear or Subwoofers
1
CDE-9843/CDE-9841:
Front or Subwoofers
2
Ignition Key
SPEAKER
LEFT
FRONT
SPEAKER
LEFT
REAR
SPEAKER
RIGHT
REAR
SPEAKER
RIGHT
FRONT
Red
IGNITION
Yellow
BATTERY
Black
GND
Blue
POWER ANT
Blue/White
REMOTE
TURN-ON
Orange
ILLUMINATION
(CDE-9845/CDE-9843 only)
(), -: CDE-9845 only)

Table of Contents

Related product manuals