EasyManua.ls Logo

Alpine DVE-5300 - System Example

Alpine DVE-5300
56 pages
Print Icon
To Next Page IconTo Next Page
To Next Page IconTo Next Page
To Previous Page IconTo Previous Page
To Previous Page IconTo Previous Page
Loading...
34-EN
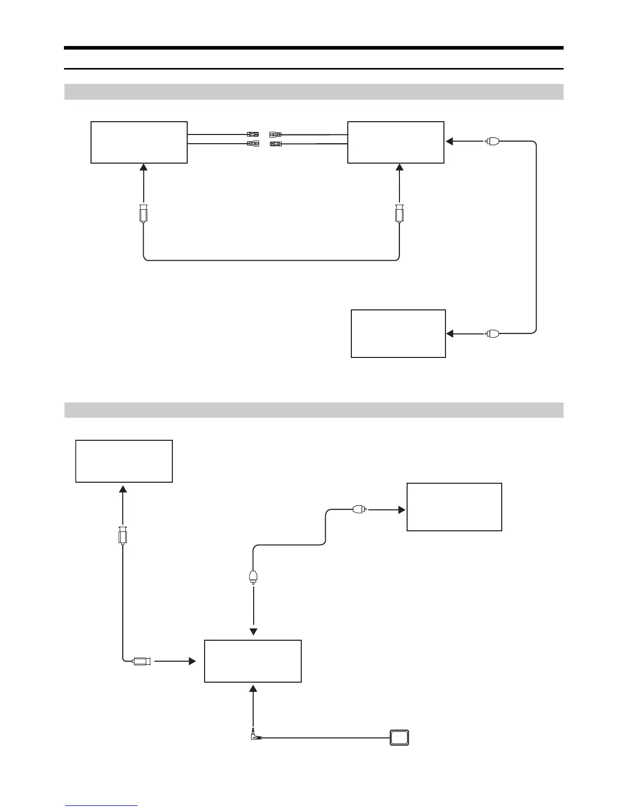
System Example
Caution!
When “Bitstream” is selected, there will be no HDMI audio output from DVE-5300. For details, refer to “Setting the Digital Output” (page 22).
Also refer to the operating instructions of the other products in the system.
Connecting an ALPINE main unit, Digital Audio Processor (PXA-H800, etc.)
Connecting an HDMI compatible Monitor, Digital Audio Processor (PXA-H800, etc.)
ALPINE main unit
(Sold Separately)
HDMI Input Connector
Digital Input
Terminal (Optical)
(for DVD Player)
Digital Audio Processor
PXA-H800 etc.
(Sold Separately)
Fiber Optic Cable
(Sold separately)
Remote Control
input lead
Remote Control
Output lead
Remote Control
Output lead
Remote Control
Input lead
DVD Player
DVE-5300
HDMI Output Connector
Digital OutputTerminal
(Optical)
HDMI-Extension Cable (Included with DVE-5300)
ALPINE Monitor with HDMI
(Sold Separately)
Fiber Optic Cable
(Sold separately)
DVD Player
DVE-5300
HDMI Output
Connector
Remote Control Eye Jack
Digital Input
Terminal (Optical)
(for DVD Player)
Digital Audio Processor
PXA-H800 etc
(Sold Separately)
HDMI Input Connector
Remote Control Eye (Included)
HDMI-Extension Cable
(Included with DVE-5300)
Digital Output
Terminal (Optical)

Table of Contents

Related product manuals