EasyManua.ls Logo

Alpine PXA-H700 - Basic Connections Diagram

Alpine PXA-H700
48 pages
Print Icon
To Next Page IconTo Next Page
To Next Page IconTo Next Page
To Previous Page IconTo Previous Page
To Previous Page IconTo Previous Page
Loading...
36-EN
Installation and Connections
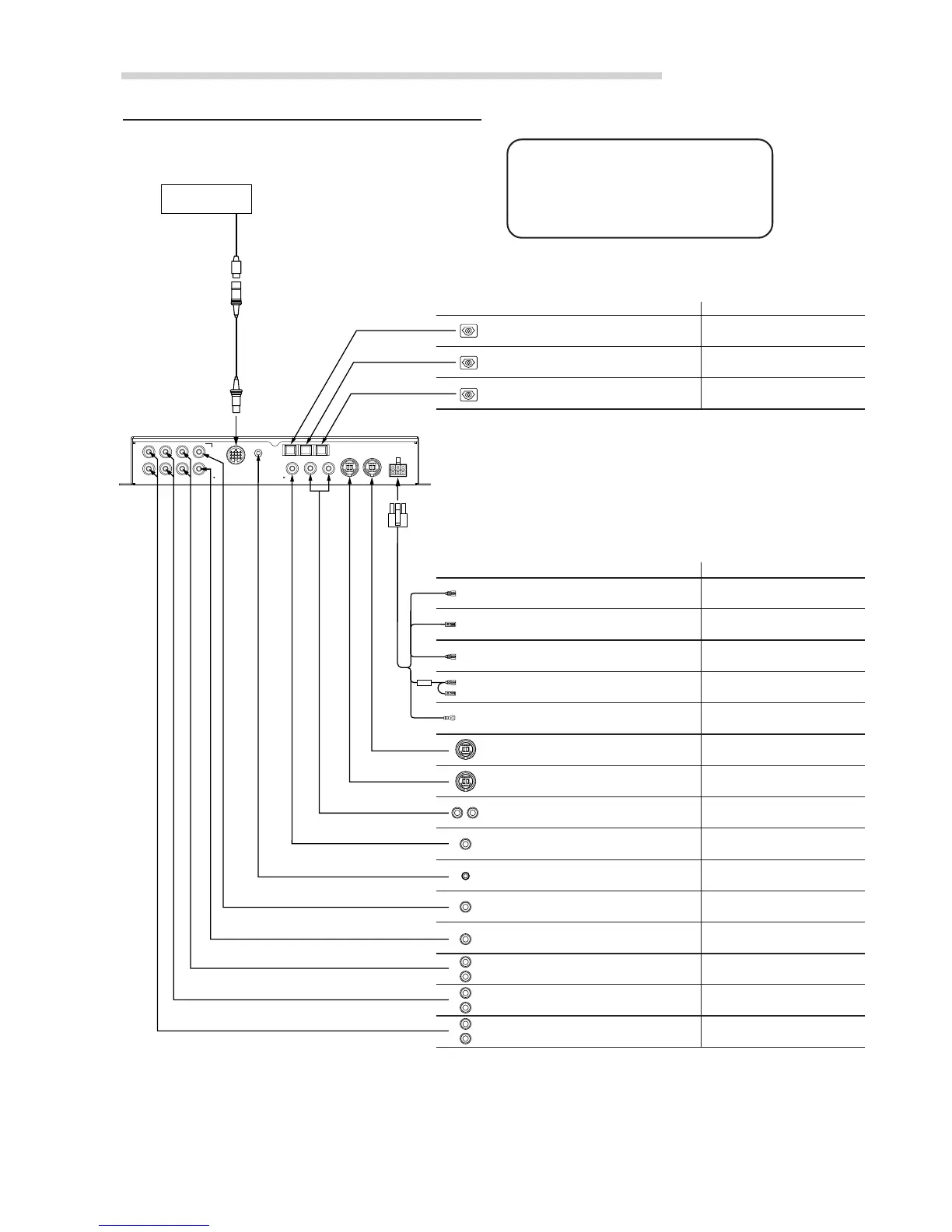
Basic Connections Diagram
Display
Cord colors and cord/terminal specifications
Connect to:
Front 1 speaker output jacks (RCA outputs)
Outputs signals for driving the front 1 speakers.
Front 2 speaker output jacks (RCA outputs)
Outputs signals for driving the front 2 speakers.
Rear speaker output jacks (RCA outputs)
Outputs signals for driving the rear speakers.
Subwoofer output jack (RCA outputs)
Outputs signals for driving the subwoofer.
Center speaker or subwoofer output jack (RCA output)
Outputs signals for driving the center speaker or subwoofer.
Navigation audio input jack (RCA input)
Used to input the audio output signals of a navigation
system.
Connect to the amplifier for the front 1
speaker.
Connect to the amplifier for the front 2
speaker.
Connect to the amplifier for the rear speaker.
Connect to the amplifier for the subwoofer.
Connect to the amplifier for the center
speaker or subwoofer.
Used for automatic adjustment.
Microphone jack
Use this to connect a microphone.
Connect to the navigation system.
Connect to an Ai-NET product using an Ai-NET cord.
For connection to the PXA-H700, use the straight
side.
Changer input terminal (Ai-NET input)
Used for system expansion (Ai-NET changer, etc.).
Connect to an Ai-NET product using an Ai-NET cord.
For connection to the PXA-H700, use the straight
side.
Used for RCA connections.
Connect to the head unit.
Ai-NET input terminal (Ai-NET input)
Used for system expansion (DVD player, etc.).
Audio input jacks (RCA inputs)
Used to input the audio output signals of a head unit
connected with RCA connections to the PXA-H700.
Remote ON cable
Connect to the head unit for RCA connections.
(Non Ai-NET connection)
Remote OUT cable
Connect to the amplifier or other peripheral device.
Guide control cable
Used to interrupt the navigation system’s sound.
Ground cable
Connect securely to a metal part of the vehicle’s body.
Battery power cable
Power is supplied constantly to the PXA-H700 regardless
of whether the engine key is on or off.
Used for RCA connections.
(Non Ai-NET connection)
Used to add an amplifier.
Connect to the navigation system.
Connect to the vehicle’s body.
Connect this lead to the positive(+) post of
the vehicle's battery.
Blue/
White
Blue/
White
White/
Green
Yellow
Fuse
(3A)
Black
Terminal specifications Connect to:
Connect to an Ai-NET product
using an optical fiber cable.
Head unit input terminal (optical digital input)
Used for system expansion (Ai-NET head unit, etc.).
Connect to an Ai-NET product
using an optical fiber cable.
Changer input terminal (optical digital input)
Used for system expansion (Ai-NET changer, etc.).
Connect to an Ai-NET product
using an optical fiber cable.
DVD player input terminal (optical digital input)
Used for system expansion (DVD player, etc.).
(L)
(R)
FRONT 1
(FULL RANGE
/TWEETER)
FRONT 2 REAR
SUBWOOFER
CONTROL UNIT
MIC
CHG
DIGITAL 2
CD
DIGITAL 1
DVD
DIGITAL 3
GUIDEINPUTOUTPUT
CENTER
SELECTABLE
SUBWOOFER
(L) (R)
Ai–NET IN
ANALOG 2
ANALOG 1
CHANGER IN
ANALOG 3
POWER SUPPLY
CAUTION
Do not connect or disconnect the
display cable when the power of the
unit is on.

Related product manuals