EasyManua.ls Logo

Alpine PXA-H700 - Examples of system expansion

Alpine PXA-H700
48 pages
Print Icon
To Next Page IconTo Next Page
To Next Page IconTo Next Page
To Previous Page IconTo Previous Page
To Previous Page IconTo Previous Page
Loading...
37-EN
FR
ES
DE
SE
IT
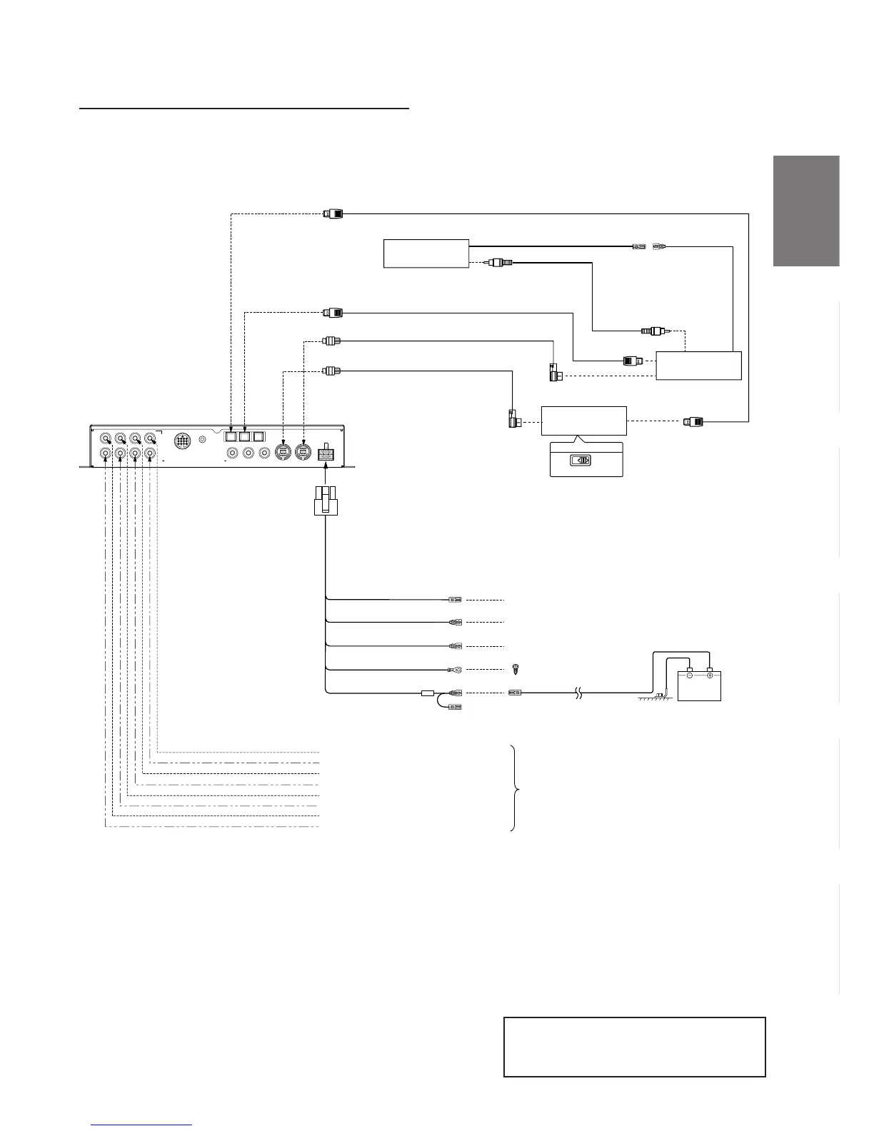
Examples of system expansion
Battery
Blue/White
Blue/White
White/green
Not used in this system
Not used in this system
To External Amplifier Remote ON Cable
Connect to a metal part of
chassis body with a screw.
Remote OUT Cable
Remote ON Cable
Guide Control Cable
Grounding Cable
Battery Power Cable
Rear Output (L)
Rear Output (R)
Center Output or Subwoofer Output (L)*
Subwoofer Output or Subwoofer Output (R)*
Front 1 Output (L)
Front 1 Output (R)
Front 2 Output (L)
Front 2 Output (R)
Ai-NET Cable (Included with DVD Changer)
Ai-NET Cable (Included)
DVD Changer
Monitor
(TME-M790 etc.)
Ai-NET Compatible
Head Unit
EQ
/
DIV
System Switch
Fiber Optic Cable (Included with DVD Changer)
RCA Connection Cable
To Video Input Jack
To Video Output Jack
Remote Control Output Cable
Remote Control
Input Cable
Fiber Optic Cable (Sold Separately)
(White/Brown)
(White/Brown)
To External Amplifier
(L)
(R)
FRONT 1
(FULL RANGE
/TWEETER)
FRONT 2 REAR
SUBWOOFER
CONTROL UNIT
MIC
GUIDEINPUTOUTPUT (L) (R)
Ai–NET IN
ANALOG 2
ANALOG 1
CHANGER IN
ANALOG 3
POWER SUPPLY
CHG
DIGITAL 2
CD
DIGITAL 1
DVD
DIGITAL 3
CENTER
SELECTABLE
SUBWOOFER
NOTE
Please observe the following when using Fiber Optic Cable.
Do not coil the Fiber Optic Cable smaller than a 30mm radius.
Do not place anything on top of the Fiber Optic Cable.
NOTE
Used for connection to an optical digital
compatible head unit.
PXA-H700 + Ai-NET Compatible Head Unit + DVD Changer +
Monitor + External Amplifier
* When the subwoofer is connected to the
center speaker output jack, it becomes
subwoofer output (L or R).
In this case, change the setting of the center
speaker to subwoofer in “Setting the speakers”
(page 4).

Related product manuals