EasyManua.ls Logo

Alpine PXA-H700 - Page 41

Alpine PXA-H700
48 pages
Print Icon
To Next Page IconTo Next Page
To Next Page IconTo Next Page
To Previous Page IconTo Previous Page
To Previous Page IconTo Previous Page
Loading...
39-EN
FR
ES
DE
SE
IT
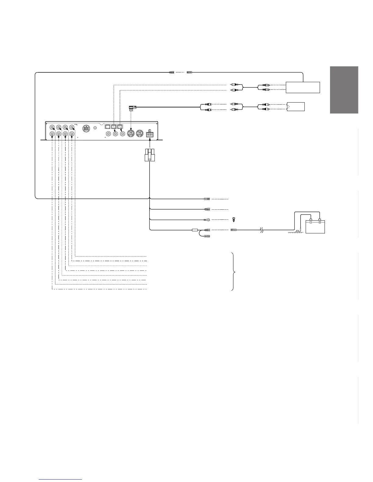
PXA-H700 + Head Unit + Video Deck etc. + External Amplifier
For connecting a head unit with which Ai-NET connections are not possible.
NOTE
When using the PXA-H700 with a non-Ai-NET head unit, +12V is required on this line
*
to turn on the equalizer. If your
head unit does not have a remote-on or power-antenna turn-on wire, an SPST switch must be connected between an
ignition source and this terminal. The PXA-H700 can then be turned on using this switch.
The PXA-H700 can be used with any head unit. However, only an Alpine Ai-NET compatible head unit will be able to
take full advantage of all the features and functions of this processor.
Battery
Blue/White
White/green
Not used in this system
To External Amplifier Remote ON Cable
Connect to a metal part of
chassis body with a screw.
Remote OUT Cable
Guide Control Cable
Grounding Cable
Battery Power Cable
Rear Output (L)
Rear Output (R)
RCA connection cable
Remote OUT cable
RCA connection cable
*
Remote ON Cable
Head Unit
Ai-RCA Conversion Cable
(Sold Separately)
TV Tuner,
Video etc.
Audio
Output
Blue/White
Blue/White
Front 1 Output (L)
Front 1 Output (R)
Front 2 Output (L)
Front 2 Output (R)
Center Output or Subwoofer Output (L)*
Subwoofer Output or Subwoofer Output (R)*
To External Amplifier
(L)
(R)
FRONT 1
(FULL RANGE
/TWEETER)
FRONT 2 REAR
SUBWOOFER
CONTROL UNIT
MIC
GUIDEINPUTOUTPUT (L) (R)
Ai–NET IN
ANALOG 2
ANALOG 1
CHANGER IN
ANALOG 3
POWER SUPPLY
CHG
DIGITAL 2
CD
DIGITAL 1
DVD
DIGITAL 3
CENTER
SELECTABLE
SUBWOOFER
* When the subwoofer is connected to the
center speaker output jack, it becomes
subwoofer output (L or R).
In this case, change the setting of the center
speaker to subwoofer in “Setting the speakers”
(page 4).

Related product manuals