EasyManua.ls Logo

Alpine PXE-H660 - System Wiring Diagrams; Typical Aftermarket System Diagram

Alpine PXE-H660
55 pages
Print Icon
To Next Page IconTo Next Page
To Next Page IconTo Next Page
To Previous Page IconTo Previous Page
To Previous Page IconTo Previous Page
Loading...
45
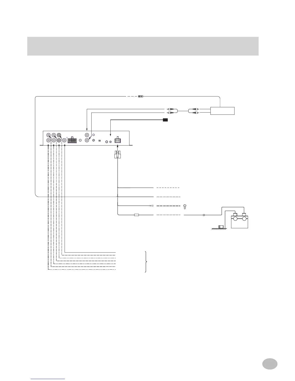
TyPICAL SySTEm DIAGRAmS
(L)
(R)
(L)
(R)
(+)
(-)
FR
ONT 1
FR
RCA OUTPUT AUTO RANGING
INPUT
INPUT
ONT 2 REAR
SUBWOOFER
MIC
CLIP
AUX OFF ON
INPUT LEVELAUX
L1 L2 R1 R2 S
AUX
PRIMARY
SOURCE
WIRED
REMOTE
INPUT
REMOTE
IR INPUT
PO WER SUPPLY
White/Brown
Blue/White
Black
Yellow
Remote Control Cable
Blue/White
Remote ON Cable
Blue/White
*Remote OUT Cable
Remote OUT Cable
Ground Cable
Battery Power Cable
Not used in this system
IR Sensor
To External Alpine Remote ON Cable
Connect to a metal part of chassis
body with a screw
To External Amplier
Subwoofer Output
Rear Output (L)
Rear Output (R)
Front 2 Output (L)
Front 2 Output (R)
Front 1 Output (L)
Front 1 Output (R)
6 CH System with Subwoofer
* AUX Primary Source switch must be ON for this system
- +
Batt ery
AFT Head Unit
RCA Connection Cable
To external amplifier remote on cable
Typical Aftermarket System

Related product manuals