EasyManua.ls Logo

Alpine X009E - Page 99

Alpine X009E
212 pages
Print Icon
To Next Page IconTo Next Page
To Next Page IconTo Next Page
To Previous Page IconTo Previous Page
To Previous Page IconTo Previous Page
Loading...
99-EN
01GB07X009E.fm
ALPINE X009E 68-24567Z66-A (EN)
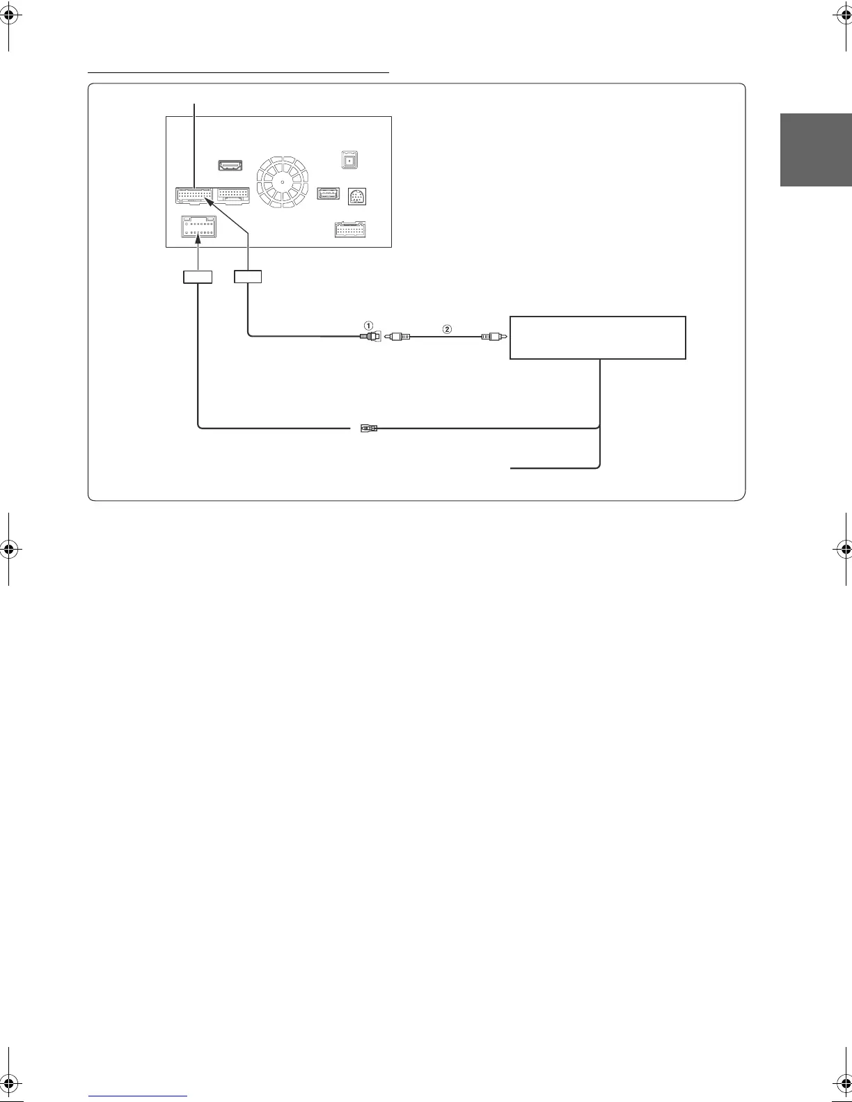
Connection of cameras (HCE-C212F + HCE-C210RD)
1 CAMERA Input RCA Connector
2 RCA Extension Cable (sold separately)
When the screen switches from the front view camera image to the Navigation screen, the location of your vehicle may not be displayed correctly.
Its better to connect the AUX Camera’s power cable to ACC. Otherwise the (AUX) camera’s image will not be displayed by touching (AUX)
camera button on My Favourite screen.(page 19)
CAMERA/W.REMOTE Connector
REVERSE
To plus side of the back lamp
signal lead of the car.
Control Unit
To Video Output Terminal
(Orange/White)
Camera Control Lead
(Orange/Black)
CAMERA 2
01GB00X009E.book Page 99 Friday, May 9, 2014 1:16 PM

Table of Contents

Other manuals for Alpine X009E

Related product manuals