EasyManua.ls Logo

AMI NGX MINI 2 - Troubleshooting Charts

AMI NGX MINI 2
48 pages
Print Icon
To Next Page IconTo Next Page
To Next Page IconTo Next Page
To Previous Page IconTo Previous Page
To Previous Page IconTo Previous Page
Loading...
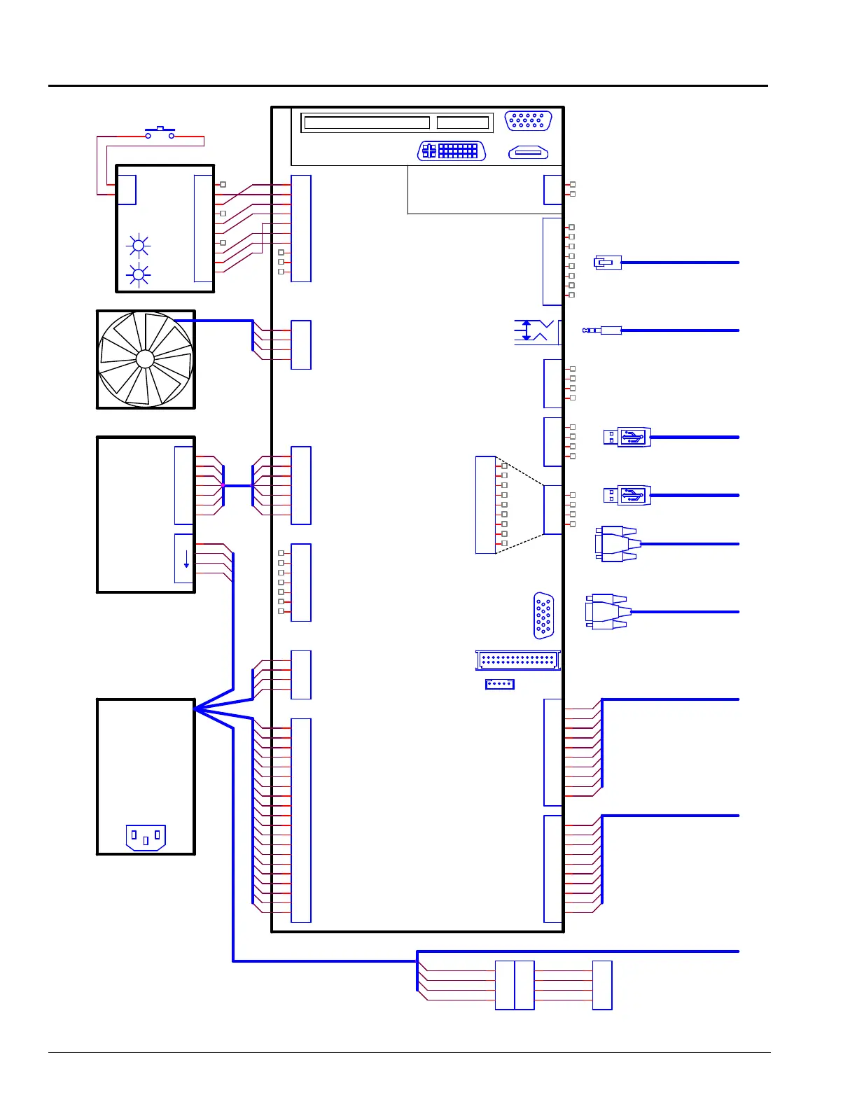
22022623 Rev B 28 NGX Mini 2 Jukebox
Connection Diagrams
A1
A6
A9
A4
A7
A3
A10
A5
A2
A8
1
2
3
4
HDMI
COM1
1
2
3
4
5
6
7
8
9
VGA
ETHERNET
1
2
3
4
5
6
7
8
USB
1
2
3
4
DVI
AUDIO OUT
USB
1
2
3
4
USB
1
2
3
4
LVDS INV
COM 2
1
2
3
4
5
6
7
8
9
10
USB (2)
1
2
3
4
5
6
7
8
9
10
VGA
LVDS DATA
P2
1
2
3
4
5
6
7
8
9
10
HDD
P1
1
2
Power
ATX RESET
EMB-B75B
1
2
3
4
5
6
7
8
9
10
SYSTEM FAN
1
2
3
4
CPU POWER
1
2
3
4
ATX POWER
1
2
3
4
5
6
7
8
9
10
11
12
13
14
15
16
17
18
19
20
SATA DATA
1
2
3
4
5
6
7
SATA DATA
1
2
3
4
5
6
7
DATA
1
2
3
4
5
6
7
POWER
1
12
1
2
1
2
3
4
1
2
3
4
NOTE:
-- 61196901 I/O Board
uses USB interface
-- 61196903 I/O Board
uses SERIAL
interface on COM 2
Y
B
B
R
+12 V
GND
GND
+5 V
To Credit
Card Reader
To Pream plifier
Main Stereo IN
ATX Power OUT - To
Jukebox Power Supply
and/or Other Devices
61197004 CORE
COMPUTER
22132250
22132269
To Video
Display
D+
RX-
RING - R
TXD
D+
RXD
DSR
VCC
VCC
D-
GND
TX+
RTS
DCD
GND
TX-
RX+
GND
PCIe x 16 Slot
40924214
40922609 - MOTHER BOARD EMB-B75B
30800443 - CPU 2.4GHz DUAL CELERON
34039506 - HEATSINK FAN ASSY
70036633 - RAM 2GB
GND
GND
DTR
RI
TIP - L
---
D-
---
---
TOU CH SCREEN CONTROL
COM1 SERIAL OR USB
CTS
---
28295705 Video Card
MOTHER BOARD
D+
GND
VCC
D-
+DATAa
GNDa
GNDb
RTS
CTS
PORTb = USB MODEM
PORTa = ROWELINK FOR
61196901 I/O BOARD
DCD
VCCa
ROWELINK FOR
61196903 I/O BOARD
-DATAa
RI
VCCb
DSR
TXD
+DATAb
RXD
KEY
KEY
NC
-DATAb
DTR
GND
FAN
34039108
PWR SIGNAL
+V PWR LED
RST SIGNAL
NC
+V HDD LED
PWR BTN SIGNAL
RST SW GND
HDD SIGNAL
KEY
GROUND
22132270
2.5" SATA
HARD DRIVE
POWER
PWM
GROUND
SENSE
To Touch
Screen
USB or Serial
GND
+5 V
+3.3 V
+5 V
+12 V
GND
GND
GND
GND
GND
GND
5VSB
GND
+5 V
-12 V
+5 V
GND
+12 V
+3.3 V
+3.3 V
PW-OK
-5 V
PS-ON
+12 V
120 VAC INPUT
40952205
ATX POWER
SUPPLY
22132252
GND
TX+
PORT 0
(WHITE)
TX-
GND
GND
RX-
RX+
PORT 1
(BLUE)
TX-
GND
RX-
RX+
TX+
GND
GND
GND
RX+
GND
TX+
TX-
GND
RX-
GND
GND
B
+12 V
B
Y
+5 V
R
TIP
-- OR --
56K PCI MODEM
RING
To Router
To I/O Board
NOTE:
61196901 I/O Board uses USB interf ace
61196903 I/O Board uses SERIAL
interf ace on COM 2
34052405
(22339701)
NGX MINI 2 COMPUTER CORE SCHEMATIC (PAGE 1)

Related product manuals