EasyManua.ls Logo

Ammann ARX 12 - Hydraulic Diagram for ARX 1 Edge Cutter

Ammann ARX 12
166 pages
Print Icon
To Next Page IconTo Next Page
To Next Page IconTo Next Page
To Previous Page IconTo Previous Page
To Previous Page IconTo Previous Page
Loading...
158 ARX 1
1201281 A | 24.07.2013
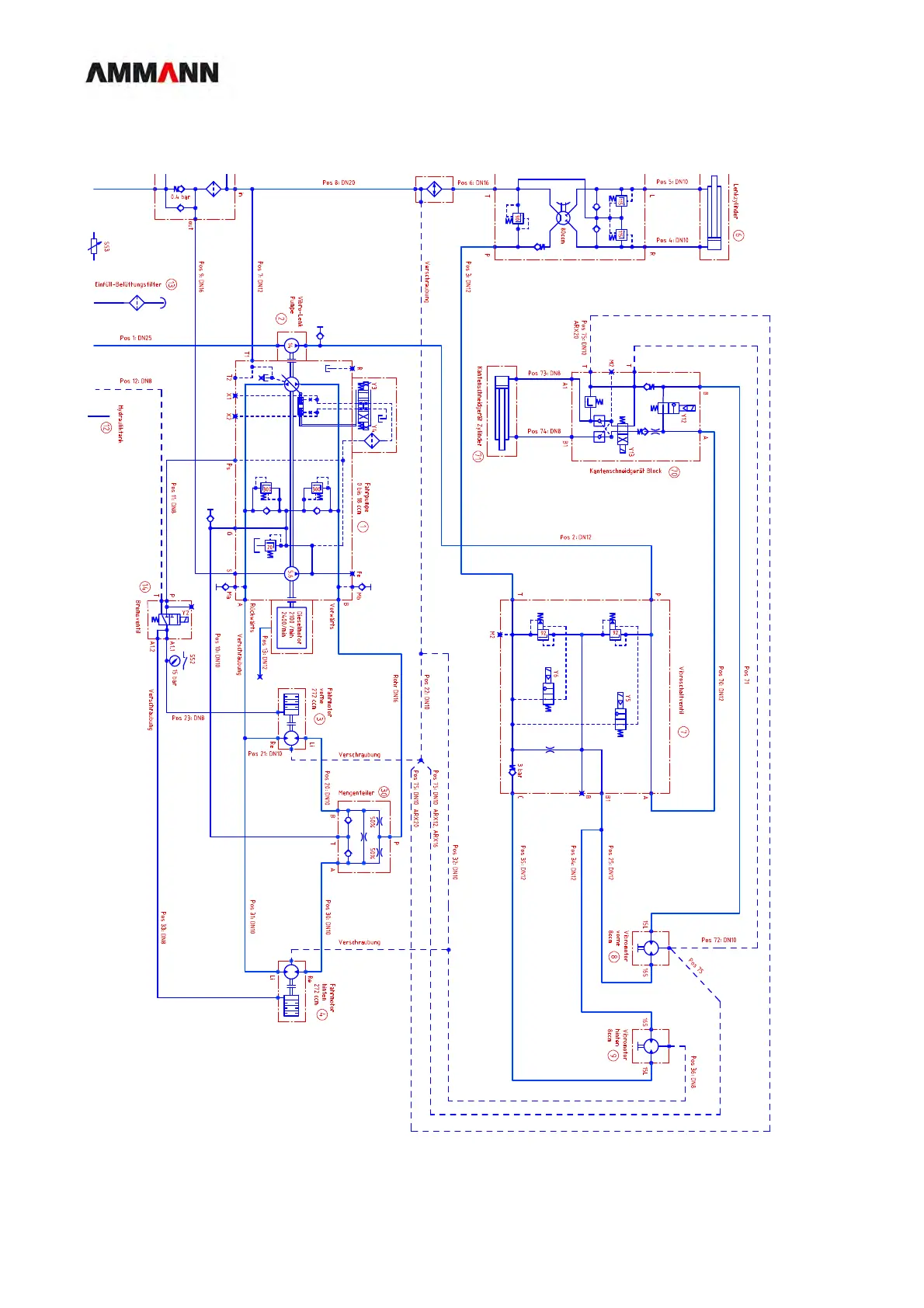
14.4 Hydraulic diagram for ARX 1 edge cutter
Fig. 14-5 Hydraulics diagram no. 11224115

Table of Contents

Related product manuals