EasyManua.ls Logo

AOC L22W631 - Key Board Schematic

AOC L22W631
96 pages
Print Icon
To Next Page IconTo Next Page
To Next Page IconTo Next Page
To Previous Page IconTo Previous Page
To Previous Page IconTo Previous Page
Loading...
22’’ LCD TV AOC L22W631
52
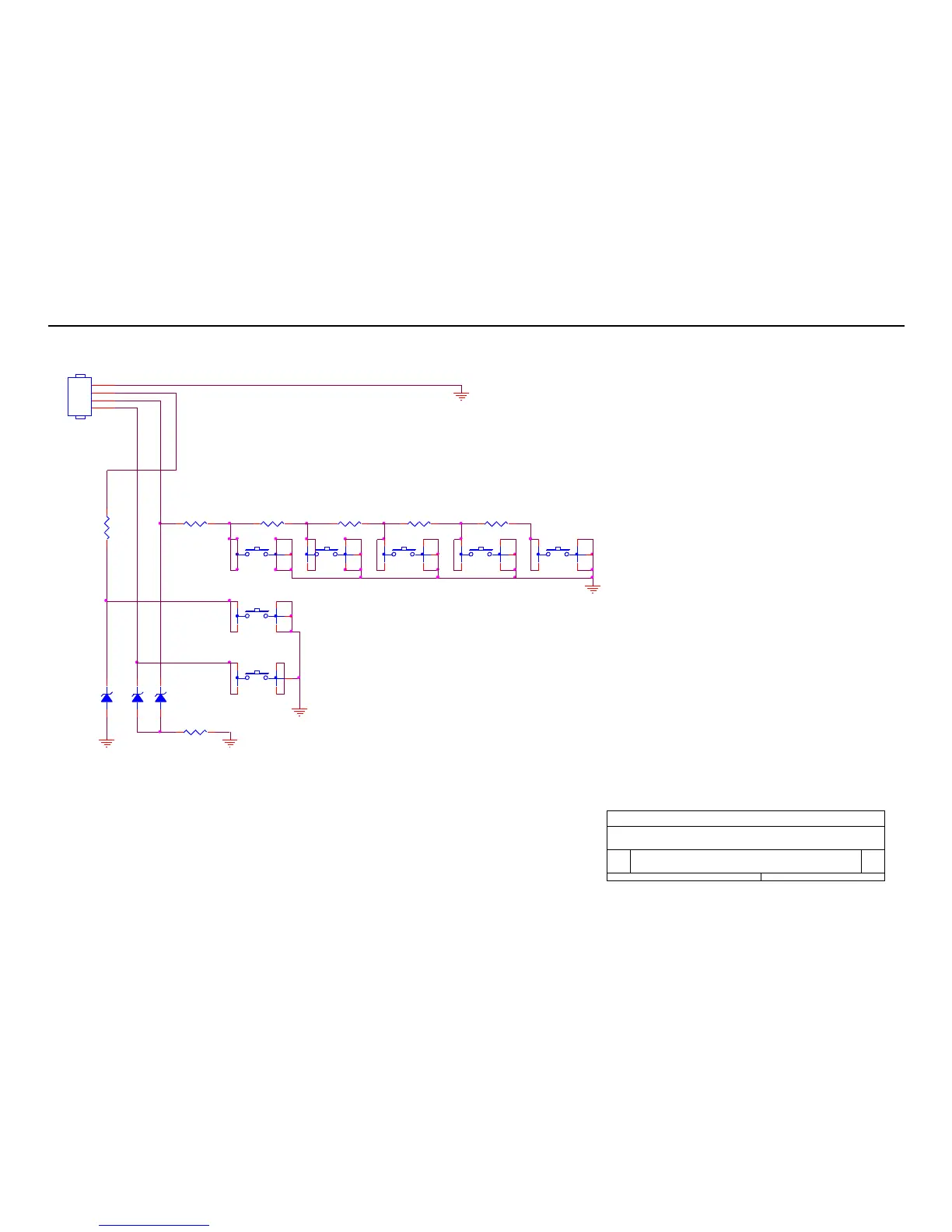
9.4 Key Board
SW02
SW
2
1 3
4
5
2007-1-4
CN01
CONN
1
2
3
4
MODEL_SEL
POWER
PWR
R06
2.7KΩ 1%
ZD01
5.6V
1 2
R09
47KΩ 1%
VOL_UP
ZD04
5.6V
1 2
2007-2-6
ZD03
5.6V
1 2
T2489-E-X-X-1-070206
D
2 KEY
A4
2 2Tuesday, February 06, 2007
Title
Size Document Number Rev
Date: Sheet of
KEY1
CH_UP
J02
1/4W
SW07
SW
2
1 3
4
5
VOL_DOWN
R05
1/10W
GND
R08
10KΩ 1%
TPV (Top Victory) Electronics Co., Ltd.
J01
1/4W
MODEL SELECT
SW05
SW
2
1 3
4
5
SW06
SW
2
1 3
4
5
R07
4.7KΩ 1%
SW03
SW
2
1 3
4
5
SW01
SW
2
1 3
4
5
MENU
SW04
SW
2
1 3
4
5
CH_DOWN

Related product manuals