EasyManua.ls Logo

Areva KITZ 101 - Page 15

Areva KITZ 101
36 pages
Print Icon
To Next Page IconTo Next Page
To Next Page IconTo Next Page
To Previous Page IconTo Previous Page
To Previous Page IconTo Previous Page
Loading...
Page 15
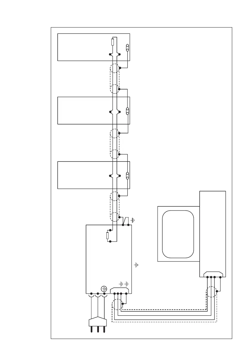
A schematic representation of a typical application connection arrangement is
shown below:
Figure 2a: KITZ 101 IEC-870 (RS232) port to PC serial port connections.
L
N
2 TX
3 RX
7 Signal ground
1 Protective ground
KITZ 101
K-Bus/IEC870 Interface
2
1
* 150R
IBM or compatible PC
(for pin assignment numbers
see table 1)
Typical
K Range
Relay
* 150R
54
54
54
56
56
56
*
2 off externally mounted resistor
assemblies FT 0113 001 supplied with
K-Bus/IEC870 interface
Screen Link
Terminals
All points are
internally connected
Typical
K Range
Relay
Typical
K Range
Relay

Related product manuals