EasyManua.ls Logo

Armstrong G2D93CT - Venting; Upflow Non-Direct and Horizontal Direct Venting

Armstrong G2D93CT
40 pages
Print Icon
To Next Page IconTo Next Page
To Next Page IconTo Next Page
To Previous Page IconTo Previous Page
To Previous Page IconTo Previous Page
Loading...
506303-01
Page 12 of 40 Issue 0938
Horizontal Direct Vent Installation
An inlet air restrictor plate (see Figure 2 on page 6) is supplied with
this furnace and can be found in the plastic bag containing these
Installation Instructions and the User’s Information Manual. This
restrictor plate is to be used only in non-direct vent
applications. See page 5 for more information on installing
the restrictor plate in non-direct vent applications.
The flue pipe screen (see Figure 2 on page 6) should be
installed at the termination of the flue pipe and is designed
to keep objects out of the flue pipe. An additional screen
should not be placed in the intake termination. If a screen
is installed, the air intake may freeze shut.
Maintaining a vertical separation between the flue outlet and
the air intake of at least 18” is highly recommended to minimize
the chance of flue gasses re-circulating and freezing in the
air intake pipe. The 18” separation is shown for horizontal
Prime the trap system by slowly pouring 1 cup of water down
the vent pipe. On initial start-up of the unit, some of the
water used to prime the trap system may run down into the
combustion blower and cause noise.
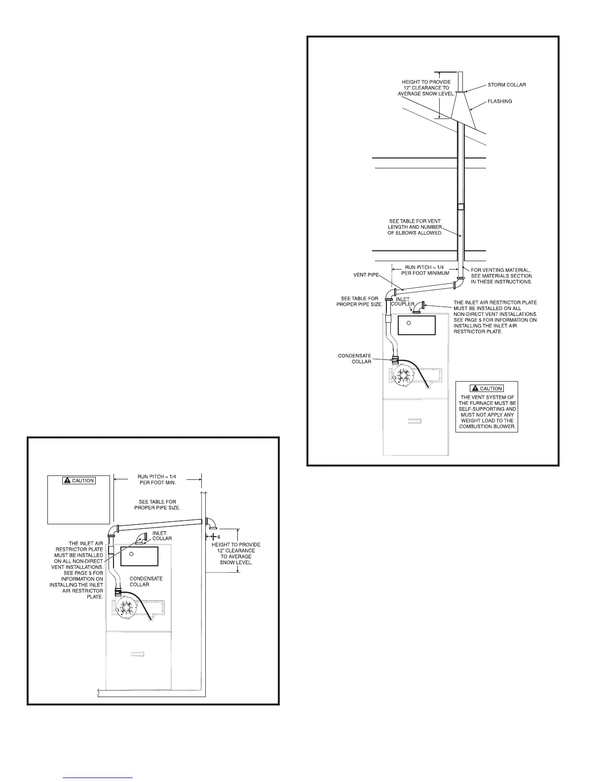
Upflow Non-Direct Vent Installation
An inlet air restrictor plate (see Figure 2 on page 6) is
supplied with this furnace and can be found in the plastic
bag containing these Installation Instructions and the User’s
Information Manual. This restrictor plate is to be used only
in non-direct vent applications. See page 5 for more
information on installing the restrictor plate in non-direct vent
applications.
Two inlet air restrictor plates are supplied with each furnace
– a 2" plate and a 3" plate. Use the proper restrictor plate
for the furnace model.
The flue pipe screen (see Figure 2 on page 6) should be
installed at the termination of the flue pipe and is designed
to keep objects out of the flue pipe.
For horizontal venting, refer to Figure 9. For vertical venting,
refer to Figure 10. The vent pipe on horizontal runs must
slope upward, away from the furnace, at a minimum pitch
of 1/4" per foot of run, to prevent accumulation of
condensate.
Prime the trap system by slowly pouring 1 cup of water
down the vent pipe. On initial start-up of the unit, some of
the water used to prime the trap system may run down into
the combustion blower and cause noise.
Figure 9
Upflow Non-Direct Vent
Horizontal Venting
(CLOSED)
DRAINHOLE
THRU.
59.69/56.64
"
"
THE VENT SYSTEM OF
THE FURNACE MUST BE
SELF-SUPPORTING AND
MUST NOT APPLY ANY
WEIGHT LOAD TO THE
COMBUSTION BLOWER.
Upflow Non-Direct Vent
Vertical Venting
Figure 10
(CLOSED)
DRAINHOLE
THRU.
59.69/56.64
"

Related product manuals