EasyManua.ls Logo

ASEA AC112Q-3 - Introduction to the Converters; TABLE of FIGURES Figure 1: SYSTEM BLOCK DIAGRAM

Default Icon
69 pages
Print Icon
To Next Page IconTo Next Page
To Next Page IconTo Next Page
To Previous Page IconTo Previous Page
To Previous Page IconTo Previous Page
Loading...
AC112Q-3, AC125Q-3, AC150Q-3, and AC165Q-3 Operations Manual.... 9
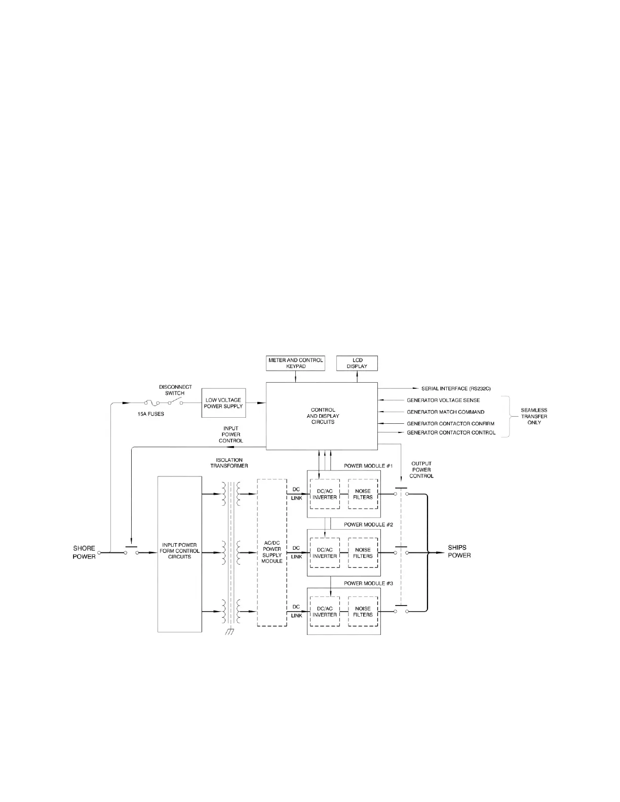
3 INTRODUCTION TO THE CONVERTERS
The AC112Q-3, AC125Q-3, AC150Q-3, and AC165Q-3 are high performance Yacht Power
Converters utilizing dual-conversion technology. The systems will accept any three phase input
service with a frequency between 40-70Hertz, and a voltage between 330-520VAC.
The output power form has been programmed at the factory for the voltage and frequency required
by your yacht.
Dual-conversion technology is the preferred technique for AC power conversion, and was chosen
for the system. In this technology, the shore power service is isolated by the transformer, then
converted to DC power by the phase multiplier power supplies. The output inverters then convert
the DC power back to the required AC form (both voltage and frequency) required by the yacht.
Figure 1: SYSTEM BLOCK DIAGRAM

Table of Contents