EasyManua.ls Logo

Atari CX - Mechanical Operation

Atari CX
187 pages
Print Icon
To Next Page IconTo Next Page
To Next Page IconTo Next Page
To Previous Page IconTo Previous Page
To Previous Page IconTo Previous Page
Loading...
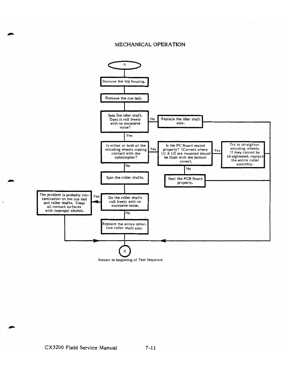
MECHANICAL
OPERATION
I
The problem is probably con-
tamination on the cue
ball
and roller shafts. Clean
all contact surfaces
with isopropyl alcohol.
Remove the top housing.
+
I
Remove the cue ball.
I
I
Spin ihe idler shaft.
Does
it roll freely
with no excessive
noise?
No Replace the idler shaft
-
assy.
I
Is
either or both
of
the
encoding wheels making
contact with the
optocoupler?
Is the
PC
Board seated
properly? (Corners where
U1
&
UZ
are mounted should
be
flush with the bottom
cover).
Try to straighten
encoding wheels.
If
they cannot be
straightened, replace
the entire roller
assembly.
I
I
Spin the roller shafts.
Seat the
PCB
Board
roll freely with no
excessive
noise.
Replace the en tire def
ec-
I
the
roller shaft assy.
Return to beginning of Test
Sequence
CX5200
Field
Service
Manual

Related product manuals