EasyManua.ls Logo

Atari CX - Page 88

Atari CX
187 pages
Print Icon
To Next Page IconTo Next Page
To Next Page IconTo Next Page
To Previous Page IconTo Previous Page
To Previous Page IconTo Previous Page
Loading...
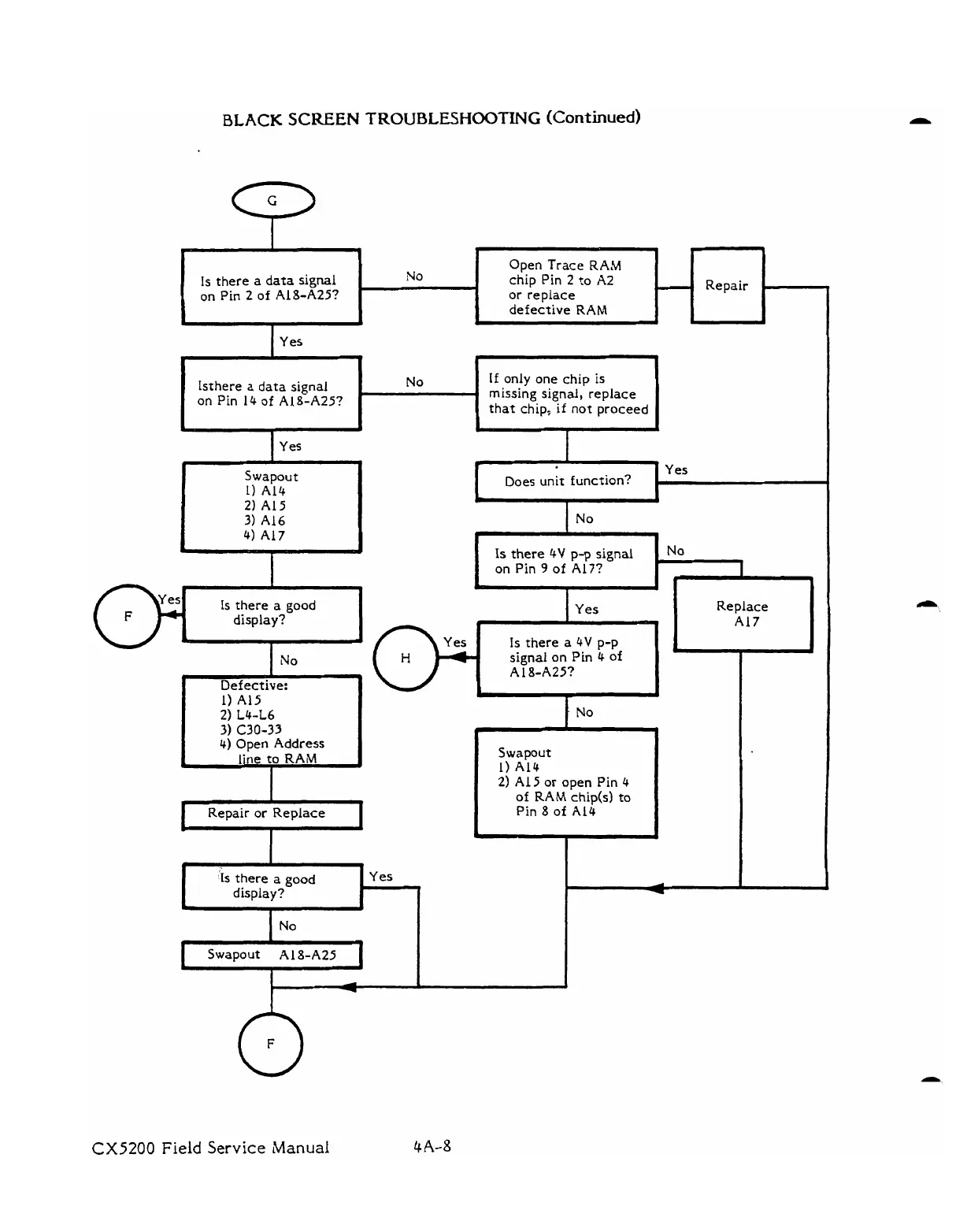
BLACK
SCREEN
TROUBLFcHOOT'WG
(Continued)
1
b
>
Open Trace
RAM
Is
there a data
signal
No
chip Pin
2
to
A2
on Pin
2
of
A18-A25?
Repair
or replace
defective RAM
A
1
I
I
L
Isthere a data signal
No
If
only one chip is
on Pin
I4
of
A1 8-A25?
missing signal, replace
that chip, if not proceed
D
Yes
b
Swapout
'
Yes
1)
A14
Does
unit function?
I
2)
A15
I
3)
A16
No
4) A17
L
Is
there
4V
p-p
signal
,
No
on Pin
9
of
Al??
1
L
J
b
Replace
display?
A17
Is
there
a
4V
p-p
signal
on
Pin
4
of
A
1
8-A25?
Defective:
1) A15
2)
L4-L6
3)
C30-33
4)
Open
Address
I
Repair
or Replace
I
Is
there
a
good
Swapout
1) A14
2) A15
or open Pin
4
of
RAM
chip(s)
to
Pin
8
of
A14
CX5200
Field
Service
Manual

Related product manuals