EasyManua.ls Logo

Atari CX - Page 90

Atari CX
187 pages
Print Icon
To Next Page IconTo Next Page
To Next Page IconTo Next Page
To Previous Page IconTo Previous Page
To Previous Page IconTo Previous Page
Loading...
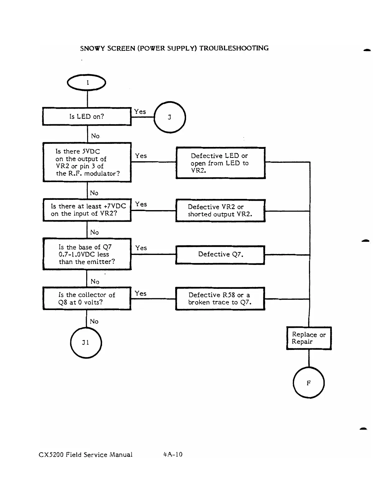
SNOWY
SCREEN
(POWER
SUPPLY)
TROUBLESHOOTING
b
Is
LED
on?
+
No
h
Is
there
5VDC
on the output of
VR2 or
pin
3
of
the
R.F.
modulator?
(
No
b
Is
there
at
least
+7VDC
on the input of
VRZ?
+
L
Is
the base
of
47
0.7-1
.OVDC less
than the emitter?
CX5200
Field Service
[Manual
Yes
I
L
1
J
b
I
1
Defective
LED
or
open
from
LED
to
VR2.
#
Yes
/'
D
No
Is
the collector of
Q8
at
0
volts?
I
w
I
I
I
Defective VR2 or
shorted output
VR2.
r
L
I
Yes
r
I
I
I
J
Defective
47.
Yes
q
Replace
or
Repair
+
7
Defective
R58
or
a
broken trace to
47.
&
A
*
L
No

Related product manuals